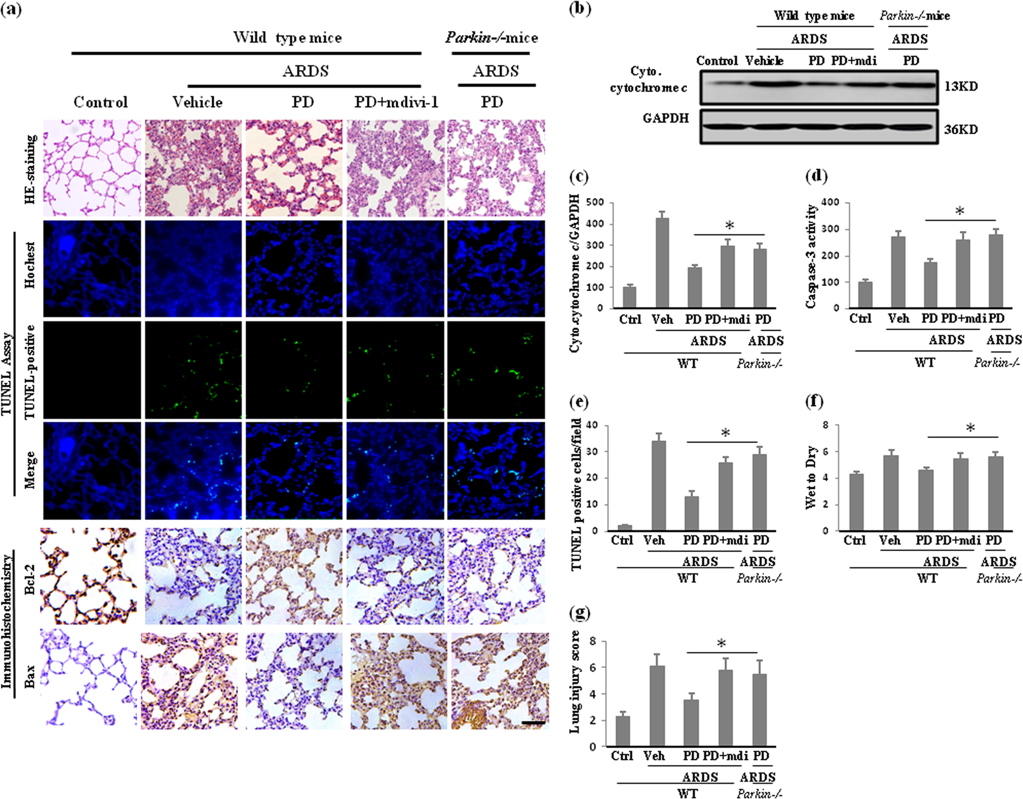
Fig. 5

The inhibition of mitophagy blocks PD-induced protection against mitochondria-dependent apoptosis and lung injury in vivo. Wild-type mice were subjected to ARDS, and subsequently treated with a vehicle, PD (45 mg/kg) or PD simultaneously with mdivi-1 (3 mg/kg). Parkin−/− mice were subjected to ARDS and PD (45 mg/kg) treatment. The mice were killed 12 h following the administration of LPS. a Histological examinations were evaluated by HE-staining (×200); The pulmonary cell apoptosis in mice were measured by Tunel staining (×200); Expression of Bax and Bcl-2 were measured by immunohistochemistry (×200). b Cytoplasmic cytochrome c was detected by western blot. c Quantification analysis of cytoplasmic cytochrome c levels. d The level of caspase-3 activity was measured using a caspase-3/CPP32 fluorometric assay kit. e Graphical representation of Tunel-positive cells averaged over 10 microscopic fields per animal. f Lung oedema was detected by the wet lung/dry lung weight (W/D) ratio. g Lung injury score. Data are presented as the mean ± SD (n = 6 in each group). *P < 0.01 vs. the indicated groups