Fig. 4

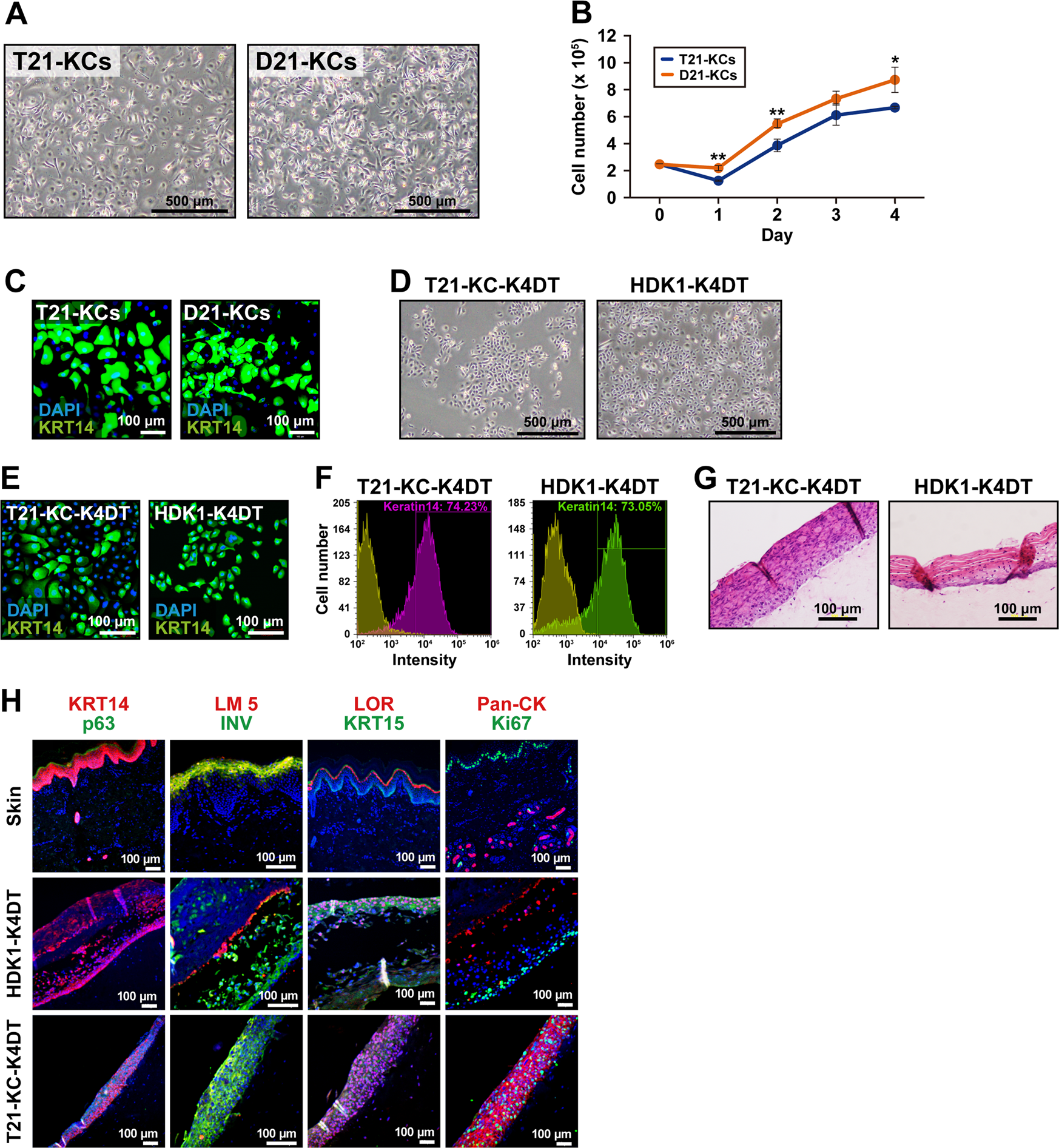
Generation of keratinocytes from iPSCs. a Microscopic analysis of keratinocytes derived from T21-iPSC#12 (T21-KCs) and D21-iPSC#2 (D21-KCs) at passage 2. b Growth rate of T21-KCs and D21-KCs at passage 2. Data shown are mean ± SD of the cell number from three independent experiments. c Immunocytochemistry of T21-KCs and D21-KCs with the anti-KRT14 antibody. Nuclei were counterstained with DAPI. d Phase-contrast photomicrographs of T21-KC-K4DT and HDK1-K4DT cells. e Immunocytochemistry of T21-KC-K4DT and HDK1-K4DT cells with the anti-KRT14 antibody. Counterstained with DAPI. f Flow cytometric analysis of T21-KC-K4DT and HDK1-K4DT cells with the anti-KRT14 antibody. Isotype controls are shown in each panel. g Histology of T21-KC-K4DT and HDK1-K4DT epidermis in 3D culture. HE stain. h Immunohistochemistry of intact skin, HDK1-K4DT epidermis and T21-KC-K4DT epidermis (from top to bottom) with the antibodies to KRT14, p63, LM5, INV, LOR, KRT15, Pan-CK and Ki67. Counterstained with DAPI