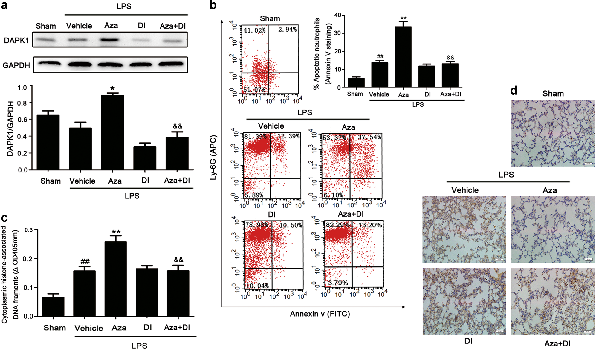
Fig. 5

Aza promotes neutrophil apoptosis in LPS-induced ARDS. Mice were intraperitoneally injected with a DAPK1 inhibitor (1 mg/kg/day) or 10% DMSO (0.15 ml/mouse/day) for 14 days. One hour after intratracheal instillation of LPS, the mice were treated with Aza (1 mg/kg, i.p.) or NS (0.1 ml/mouse, i.p.). After 24 h, the mice were sacrificed, and both peripheral blood and BALF were collected. a Peripheral neutrophils were sorted using magnetic beads. Western blotting revealed a significant increase in DAPK1 protein in the Aza-treated group, but DAPK1 expression was inhibited by the DAPK1 inhibitor in the DI and Aza + DI groups. A representative western blotting is shown. The data are shown as the means ± s.e.m. of three independent experiments. b Flow cytometry was used to determine the number of apoptotic neutrophils in BALF. Apoptotic cells were stained with both FITC annexin V and APC Ly-6G antibodies. c Cytoplasmic histone-associated DNA fragments were assessed to further examine apoptotic neutrophils in BALF. d Immunohistochemistry images showing the Ly-6G antibody-stained total neutrophils that accumulated in lung tissue (scale bars: 50 μm). The neutrophils appear dark brown in color. The images shown are representative of three independent experiments. The data are expressed as means ± s.e.m. (n = 6–8 mice per group). ##P < 0.01 vs. the sham group, *P < 0.05 vs. the vehicle group, **P < 0.01 vs. the vehicle group, and &&P < 0.01 vs. the Aza group