Fig. 1

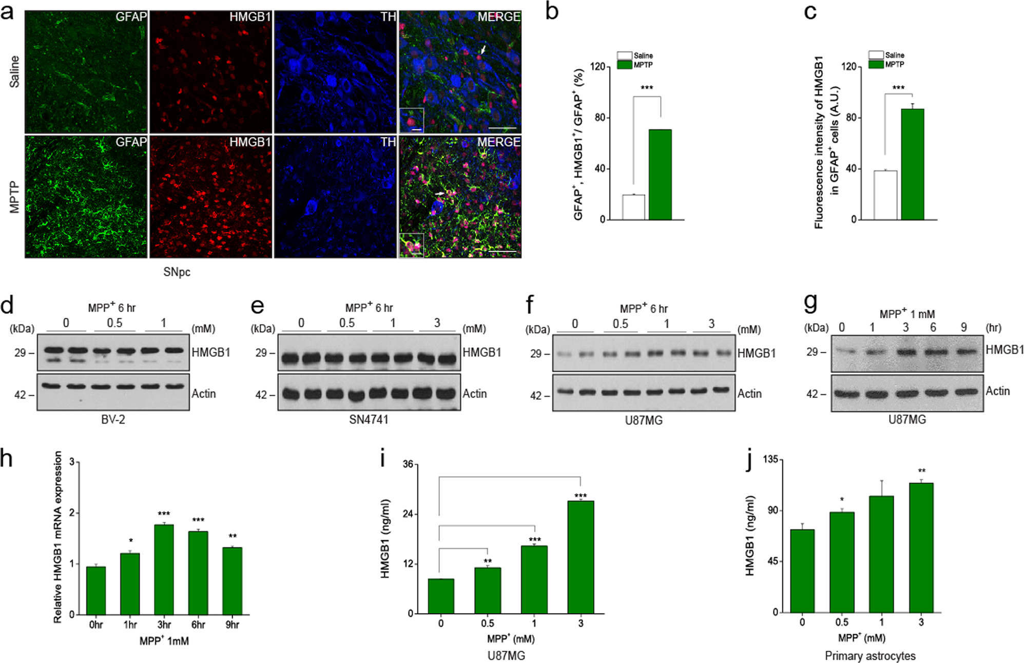
Increased HMGB1 expression in the SNpc and glial cells following MPTP and MPP+ treatment, respectively. a Brain SNpc regions were immunostained for the astrocyte marker GFAP (green), HMGB1 (red), and the dopaminergic neuron marker TH (blue). Scale bars: 16.6 µm. b, c Percent of GFAP-positive cells co-expressing HMGB1 (b), and HMGB1 fluorescence intensity in GFAP-positive cells (c) (n = 7/group). d–f HMGB1 protein expression levels in BV-2 cells (d), SN4741 cells (e), and U87MG cells (f) following treatment with MPP+ (0-3 mM) for 6 h. Actin was used as a loading control. g, h U87MG cells were treated with 1 mM MPP+ for 0–9 h, after which there were HMGB1 protein levels (g) and mRNA (h) in cells. Supernatants of U87MG cells (i) and primary cultured astrocytes (j) were harvested and subjected to ELISA analysis after 6 h of MPP+ treatment. Data represent means +SEM (error bars) from three independent experiments performed under the same conditions (n = 6; *p < 0.05, **p < 0.01, and ***p < 0.001 compared with controls; one-way ANOVA followed by Tukey’s post hoc analysis)