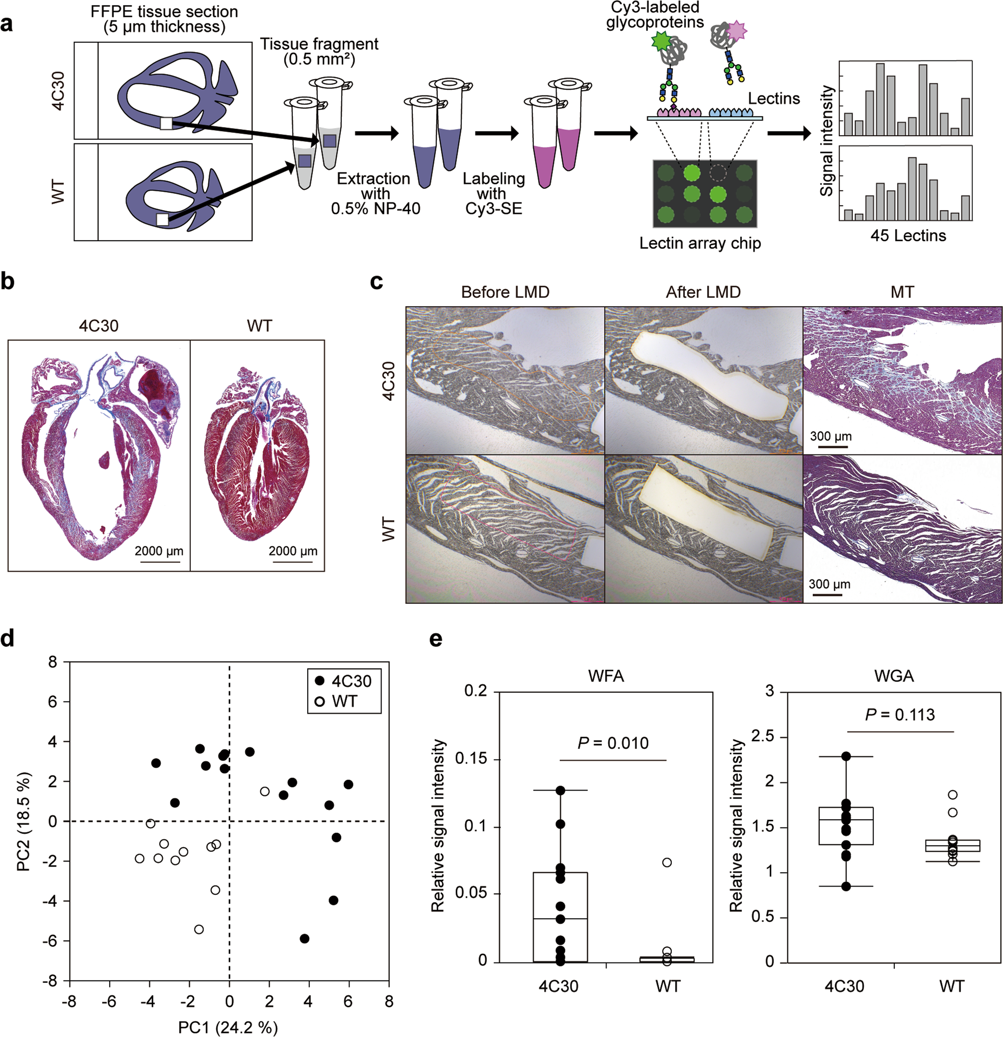
Fig. 1

Differential glycomic profiling of cardiac sections obtained from 4C30 and WT mice. a Schematic overview of the LMD–LMA analysis. In brief, tissue fragments were obtained from a hematoxylin-stained FFPE cardiac section by LMD and then subjected to protein extraction. The resultant protein mixtures were labeled with Cy3-SE and then subjected to LMA analysis. Here, the interactions of glycoprotein samples with 45 lectins immobilized on a lectin array chip (Supplementary Table 1) were quantified by their fluorescence intensities, and the resulting glycomic profiles obtained for the 4C30 and WT mice were statistically compared. b Cardiac sections from 4C30 and WT mice stained with MT. c Representative images before or after tissue dissection (0.5 mm2 each; left and middle panels) and their corresponding areas in the serial sections stained with MT (right panels). Whole-section images before or after tissue dissection and their MT-stained serial sections are shown in Supplementary Fig. 1. d A score plot of principal component analysis showing the differences in the glycomic profiles of the LV tissue fragments (N = 15 for 4C30; N = 12 for WT) from 4C30 and WT hearts (N = 3 mice/group). e Comparison of the relative WFA and WGA signal intensities between the 4C30 and WT groups. The P-values of Mann–Whitney’s U tests are indicated. The glycomic profile data used for the analyses shown in (d) and (e) are presented in Supplementary Table 2