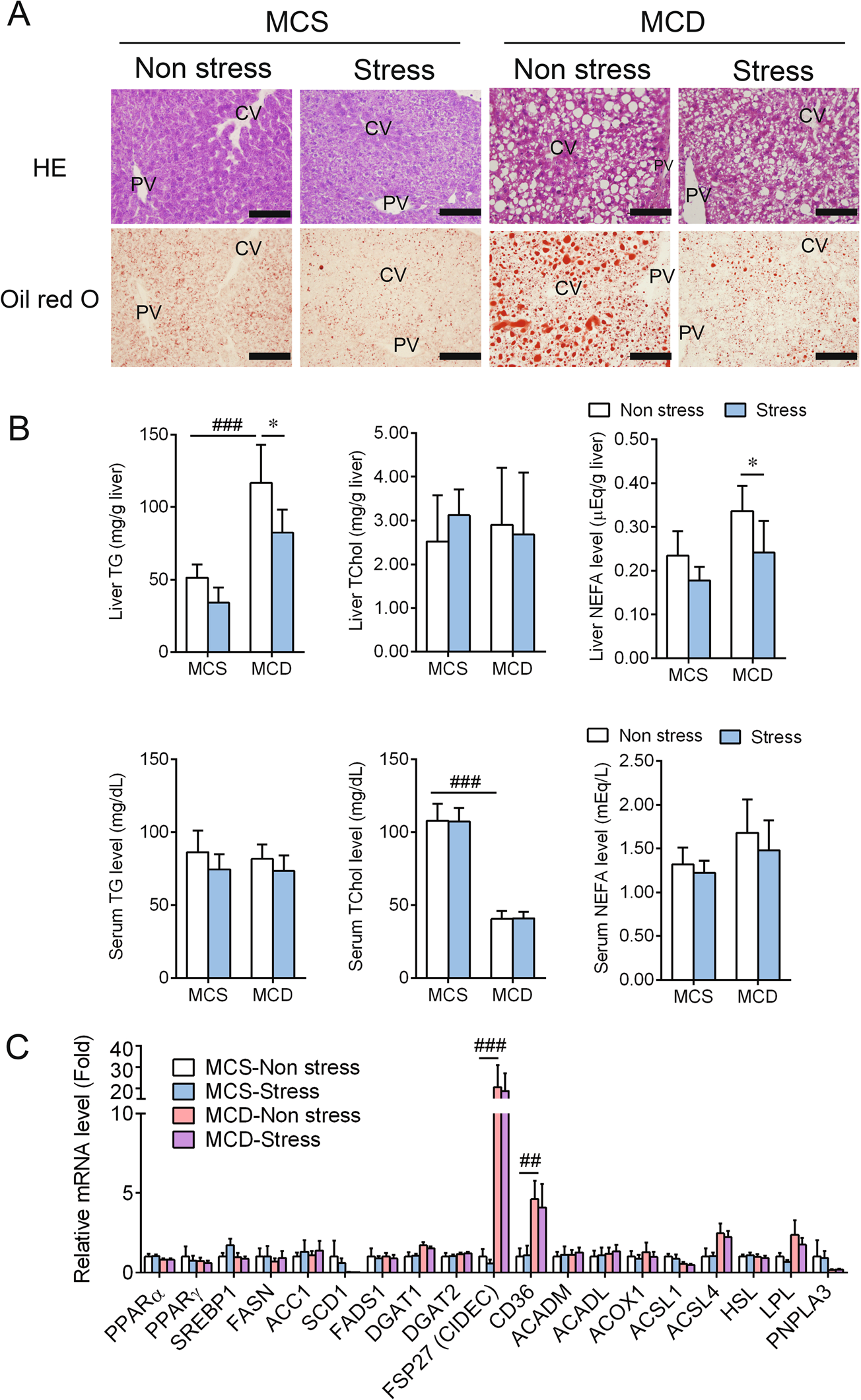
Fig. 4: Influence of restraint stress on hepatic lipid levels in NASH mice.

A Haematoxylin and eosin (HE) and Oil Red O staining for the livers after challenge with the stress and MCD diet. The central and portal veins are expressed as CV and PV, respectively. Bar represents 100 μm. B Hepatic and serum triglyceride (TG), total cholesterol (TChol), and nonesterified fatty acid (NEFA) in the mice. Data represent the mean and SD (n = 5). Significance was determined by one-way ANOVA with Bonferroni’s test (###P < 0.001 for the MCS-non-stress vs. the MCD-non-stress. *P < 0.05 for the MCD-non-stress vs. the MCD-stress group). C Quantitative PCR analysis of fatty acid-related gene expression. Data are presented as the fold change relative to the value for the MCS-non-stress group and represent the mean and SD (n = 5). Significance was determined by one-way ANOVA with Bonferroni’s test (###P < 0.001 for the MCS-non-stress vs. the MCD-non-stress).