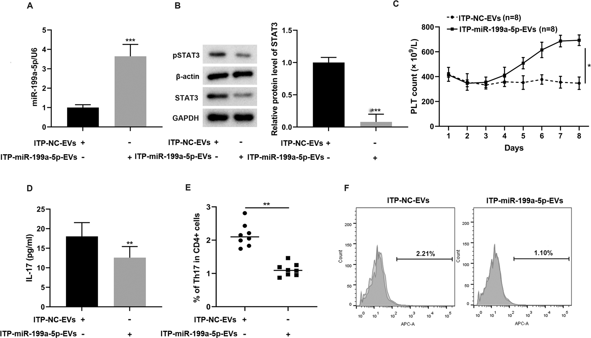
Fig. 6: miR-199a-5p-EVs reduced Th17 cell differentiation in ITP mice.

BALB/c mice were divided into the ITP-NC-EVs group (n = 8) and the ITP-miR-199a-5p-EVs group (n = 8). A The expression level of miR-199a-5p was detected in the spleen tissues of mice using qRT-PCR. B The expression levels of pSTAT3 and STAT3 were detected in the spleen tissues of mice using western blot. C PLT counts were performed using an automatic blood cell counter on Days 1–8. *P < 0.05. D The serum level of IL-17 was detected using ELISA. The population of Th17 cells was measured in splenic CD4+T cells from mice using flow cytometry. The quantitative result was shown in ((E); **P < 0.01) and representative histograms were shown in (F). **P < 0.01, ***P < 0.001 vs. ITP-NC-EVs.