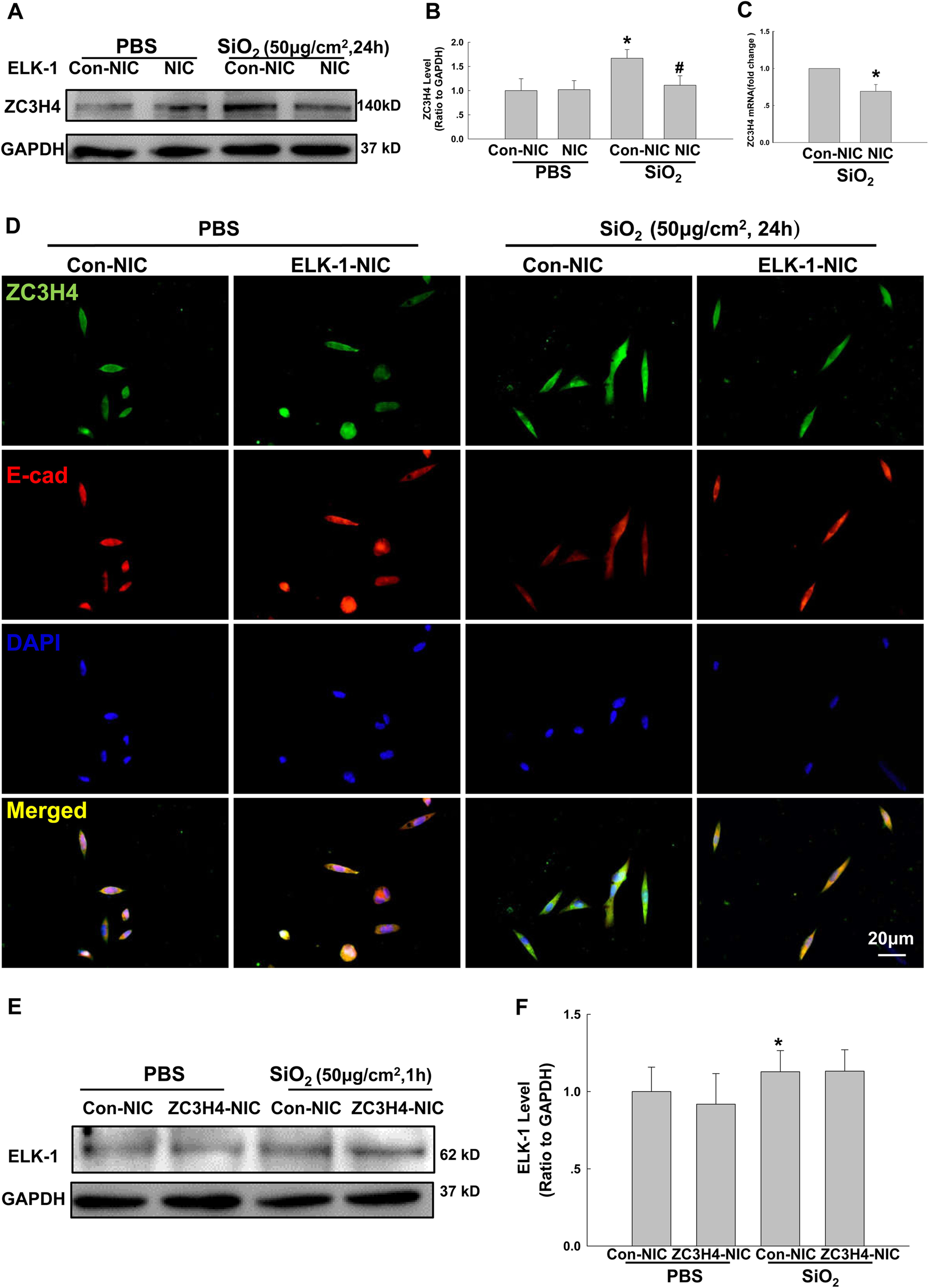
Fig. 4: The relevance between ELK-1 and ZC3H4.

a Representative western blots showing that downregulating ELK-1 inhibits SiO2-induced increase in ZC3H4 expression in MLE-12 cells. b Densitometric analyses of ZC3H4 expression in MLE-12 cells (n = 5); *p < 0.05 vs. the control group; #p < 0.05 vs. the SiO2 group. c Expression of ZC3H4 mRNA, determined by quantitative RT-PCR, is knocked down by ELK-1 NIC in MLE-12 cells; *p < 0.05 vs. the ELK-1 control NIC group. d Representative immunofluorescence staining images demonstrating that SiO2 decreases the expression of E-cad and increased the expression of ZC3H4 in MLE-12 cells. CRISPR/Cas9-mediated ELK-1 silencing attenuates the SiO2-induced increase in ZC3H4 expression and ameliorated the SiO2-induced decrease in E-cad expression. Scale bar = 20 μm. e Representative western blots showing the effect of ZC3H4 NIC on SiO2-induced ELK-1 expression in MLE-12 cells. f Densitometric analyses of five independent experiments showing that ELK-1 expression is upregulated in MLE-12 cells treated with SiO2 for 1 h under stimulation, and CRISPR/Cas9-mediated ZC3H4 silencing has no effects on ELK-1 expression. *p < 0.05 vs. the control group.