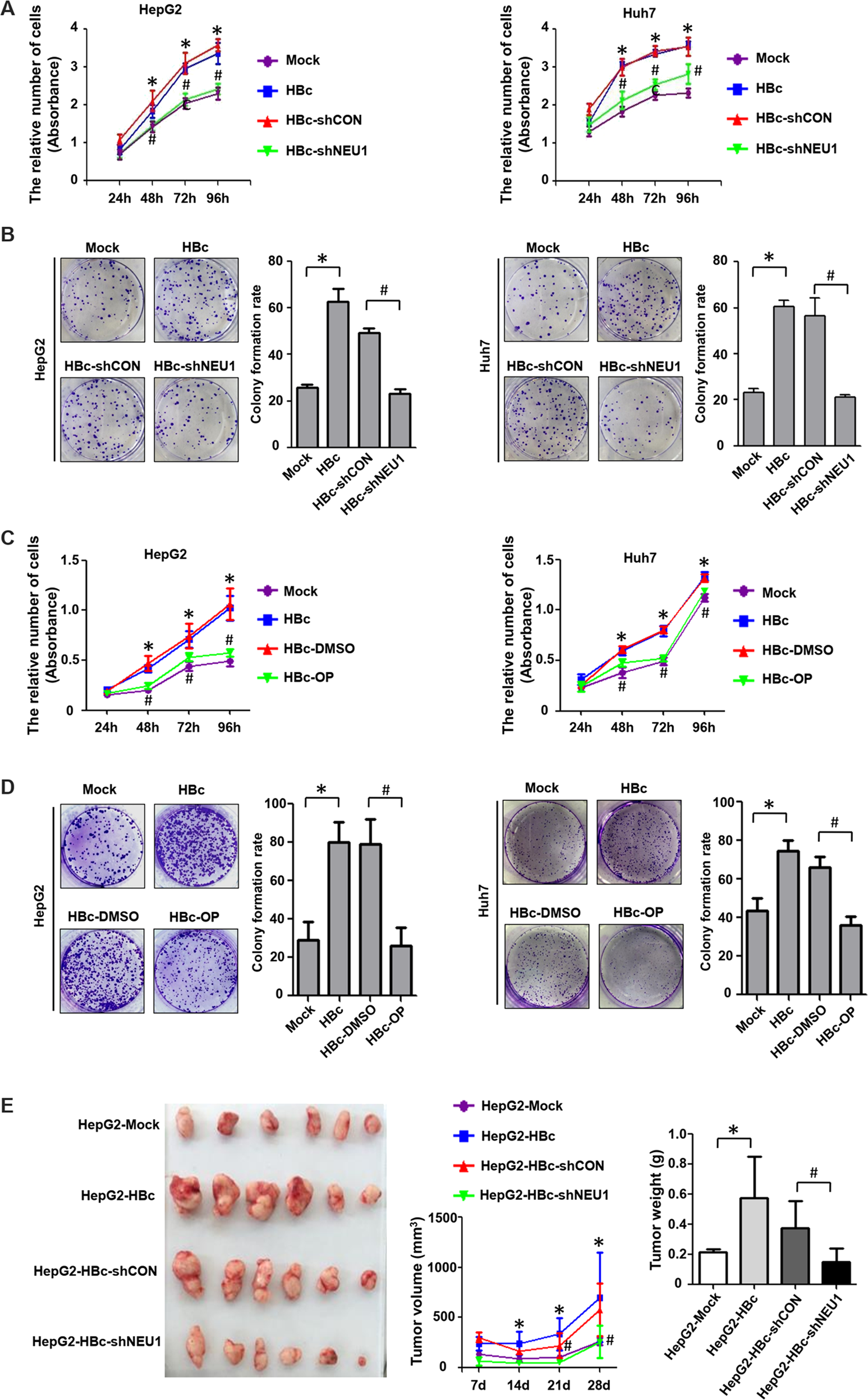
Fig. 5: The role of NEU1 in the proliferation of hepatoma cells induced by HBc.

a The effect of inhibition of NEU1 expression using shRNA on the proliferation of HBc-positive hepatoma cells detected with CCK-8 assays. b The effect of inhibition of NEU1 expression via shRNA on the proliferation of HBc-positive hepatoma cells assessed with plate clone formation assays. c The effect of inhibition of NEU1 function using OP on the proliferation of HBc-positive hepatoma cells detected with CCK-8 assays. d The effect of inhibition of NEU1 function with OP on the proliferation of HBc-positive hepatoma cells as examined with plate clone formation assays. e The role of NEU1 in the proliferation of hepatoma cells mediated by HBc in nude mice. Mock: cells transfected with control plasmid. HBc: cells transfected with HBc plasmid. HBc-shCON: HBc-positive cells transfected with shRNA control plasmid. HBc-shNEU1: HBc-positive cells transfected with shRNA plasmid targeting NEU1. *P < 0.05, the Mock group compared with the HBc group; #P < 0.05, the HBc-shCON group compared with the HBc-shNEU1 group.