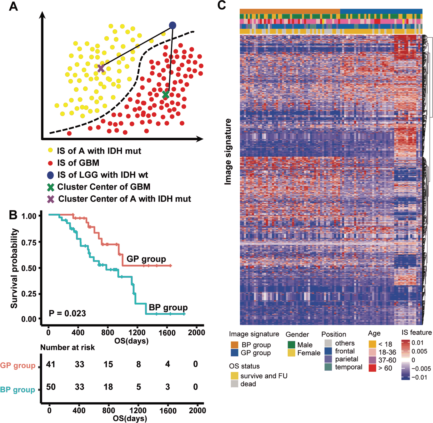
Fig. 3: Illustration of prognostic stratification of IDH1/2 wild-type LGG.

a IS clustering process. b Prognosis stratification based on IS clustering. c Heatmap of IS clustering.

a IS clustering process. b Prognosis stratification based on IS clustering. c Heatmap of IS clustering.