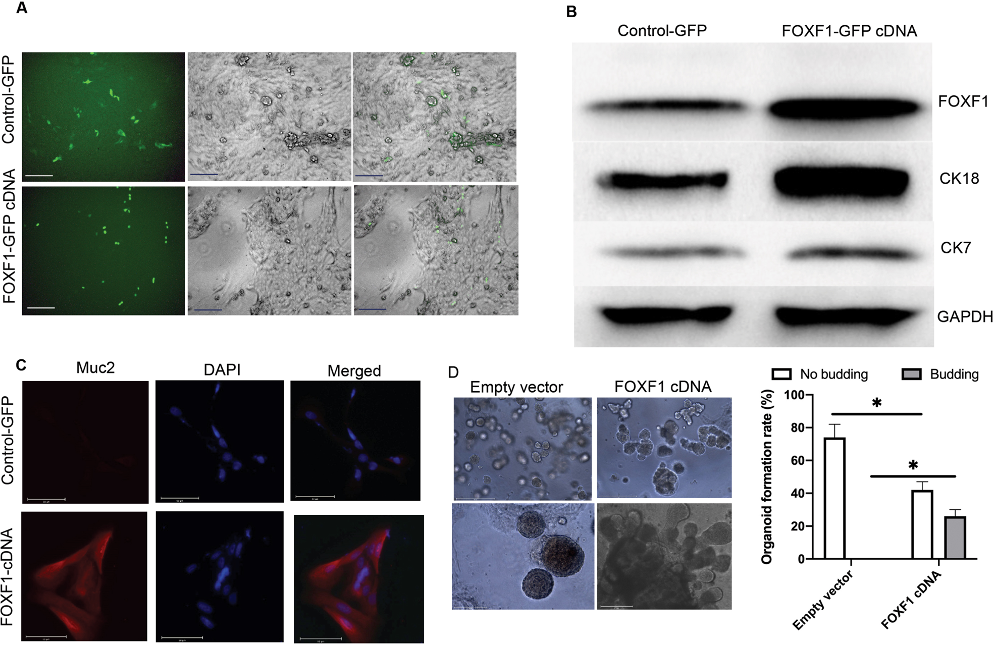
Fig. 4: Effect of FOXF1 induction on columnar cytokeratins and organoid growth.

A Lentiviral GFP-tagged empty vector or FOXF1 cDNA into NESG4 cells led to efficient transduction of FOXF1: IF in left panel, phase contrast microscopy in middle panel, and merge in right panel. Bar = 75 μm. B Western blots were performed for columnar cytokeratins, CK18 and CK7, after transfection with lentiviral GFP-tagged empty vector or FOXF1 cDNA. C IF was performed for Muc2, a well-established BE marker. Scale ba = 50 µm. D Organoid cultures were established from GFP-labeled cells sorted by flow cytometry after transfection with empty vector or FOXF1 cDNA. Scale bar = 50 μM. The graph shows the proportion of budding organoids between cells transfected with empty vector versus FOXF1 cDNA, *P < 0.01.