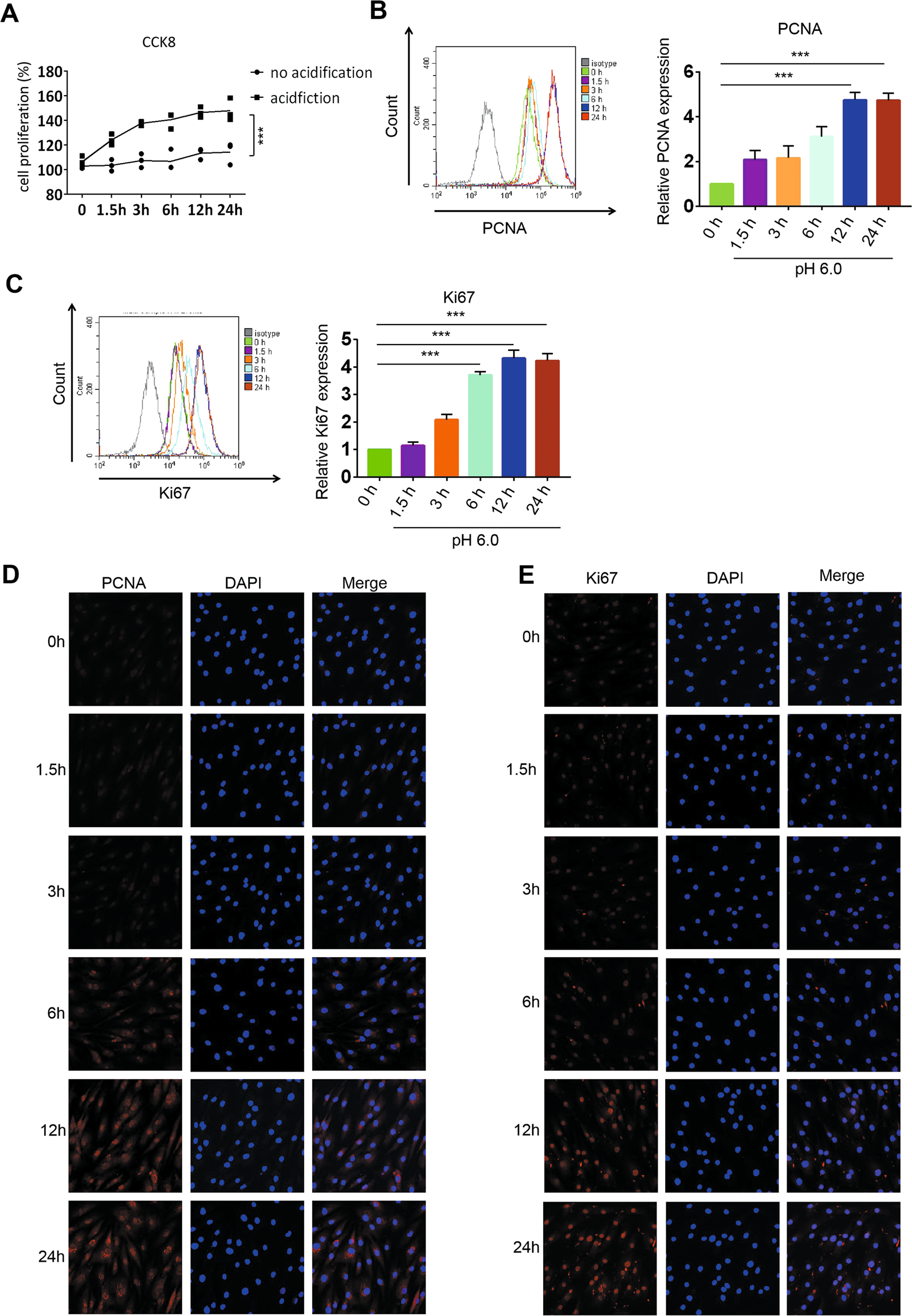
Fig. 3: Effect of acidification on proliferation of RASFs.
From: ASIC1a promotes the proliferation of synovial fibroblasts via the ERK/MAPK pathway

A Cell Counting Kit-8 assay results of the cell proliferation rate of RASFs divided into acid stimulation and nonacid stimulation. B, C Flow cytometry analysis for the expression of PCNA and Ki67 in RASFs with pretreatment of acid (pH 6.0) at 1.5, 3, 6, 12, and 24 h or nonacid stimulation. D, E Immunofluorescence analysis of PCNA and Ki67 expressions in RASFs after pretreatment with acid (pH 6.0) at different time points. All the experiments were repeated three times. Data are presented as the mean ± S.E.M. for the three independent experiments. ***P < 0.001 compared to the 0 h group.