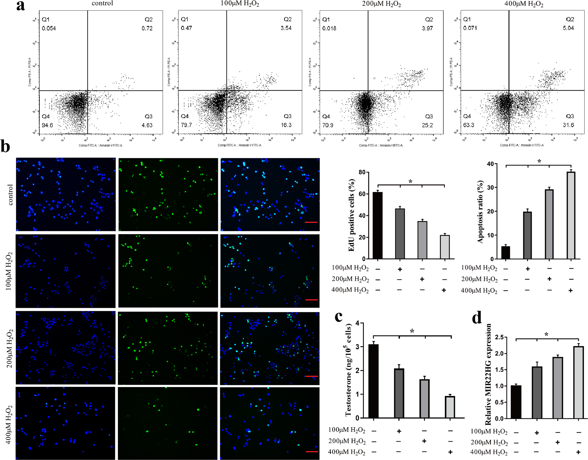
Fig. 2: H2O2 treatment induced cell apoptosis and up-regulated MIR22HG level in TM3 cells.

Mouse LC cell line TM3 was incubated with different concentrations of H2O2 (100, 200, and 400 μM). a The ratio of apoptotic cells was quantified using flow cytometry. b Cell proliferation was detected using EdU immunofluorescence analysis (Scale bar = 100 µm) and the EdU positive cells (green) were calculated. DAPI (blue) was used to counterstain the cell nucleus. c The concentration of testosterone in cells was determined using ELISA. d The relative expression level of MIR22HG was determined using qRT-RCR. The cells without H2O2 treatment were used as control. *P < 0.05.