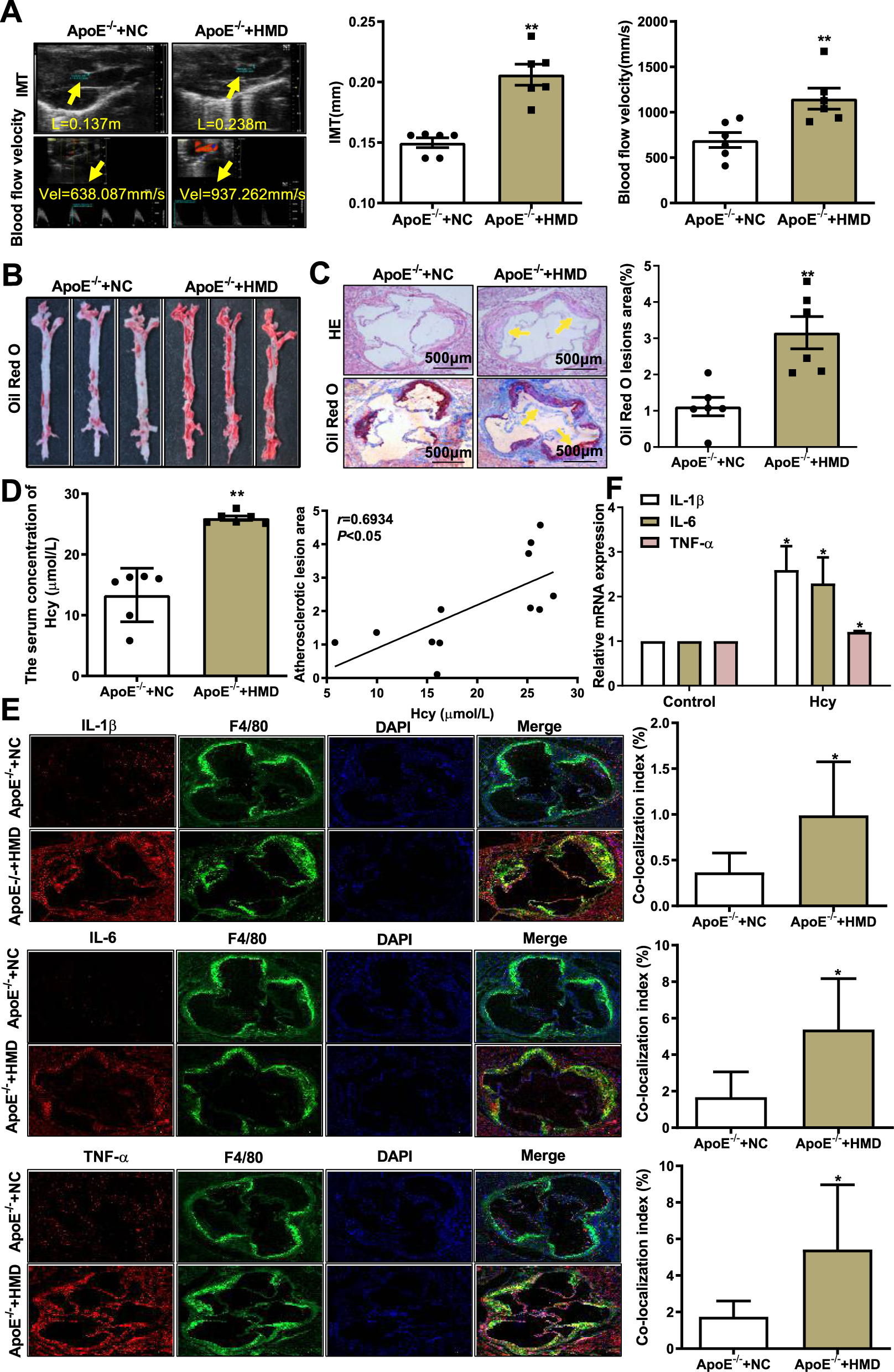
Fig. 1: Homocysteine activates macrophage inflammation and facilitates atherosclerosis.

A Representative images and quantification of ultrasound biomicroscopy of the intima–media thickness (IMT, yellow arrow) of the aortic root and blood velocity (yellow arrow) of the ascending aorta in ApoE−/− mice fed a high-methionine/normal diet (n = 6). B Representative images of atherosclerotic plaque at the aortic tree were observed by Oil Red O staining in ApoE−/− mice (n = 6). C Representative images of atherosclerotic plaque at the aortic roots were observed by HE and Oil Red O staining. The yellow arrow indicates an atherosclerotic plaque. Scale bar, 200 μm. (n = 6). D Levels of serum Hcy in ApoE−/− mice were measured by an automatic biochemistry analyzer. Correlation between the atherosclerotic plaque area and serum level of Hcy in ApoE−/− mice fed a high-methionine diet for 16 weeks. Pearson correlation coefficients (r) and P values are presented in the graphs (n = 6). E Co-immunofluorescence staining of IL-1β, IL-6, and TNF-α (red) with F4/80 (green, a positive marker of macrophages) in the aortic root of ApoE−/− mice; nuclei stained with DAPI (blue) (scale bars, 200 μm). F The mRNA levels of IL-1β, IL-6, and TNF-α were examined by qRT-PCR after treating macrophages with 100 μmol/L Hcy for 48 h (n = 3). Data are expressed as the mean ± SD. *P < 0.05, **P < 0.01, versus ApoE−/−+NC or Control group.