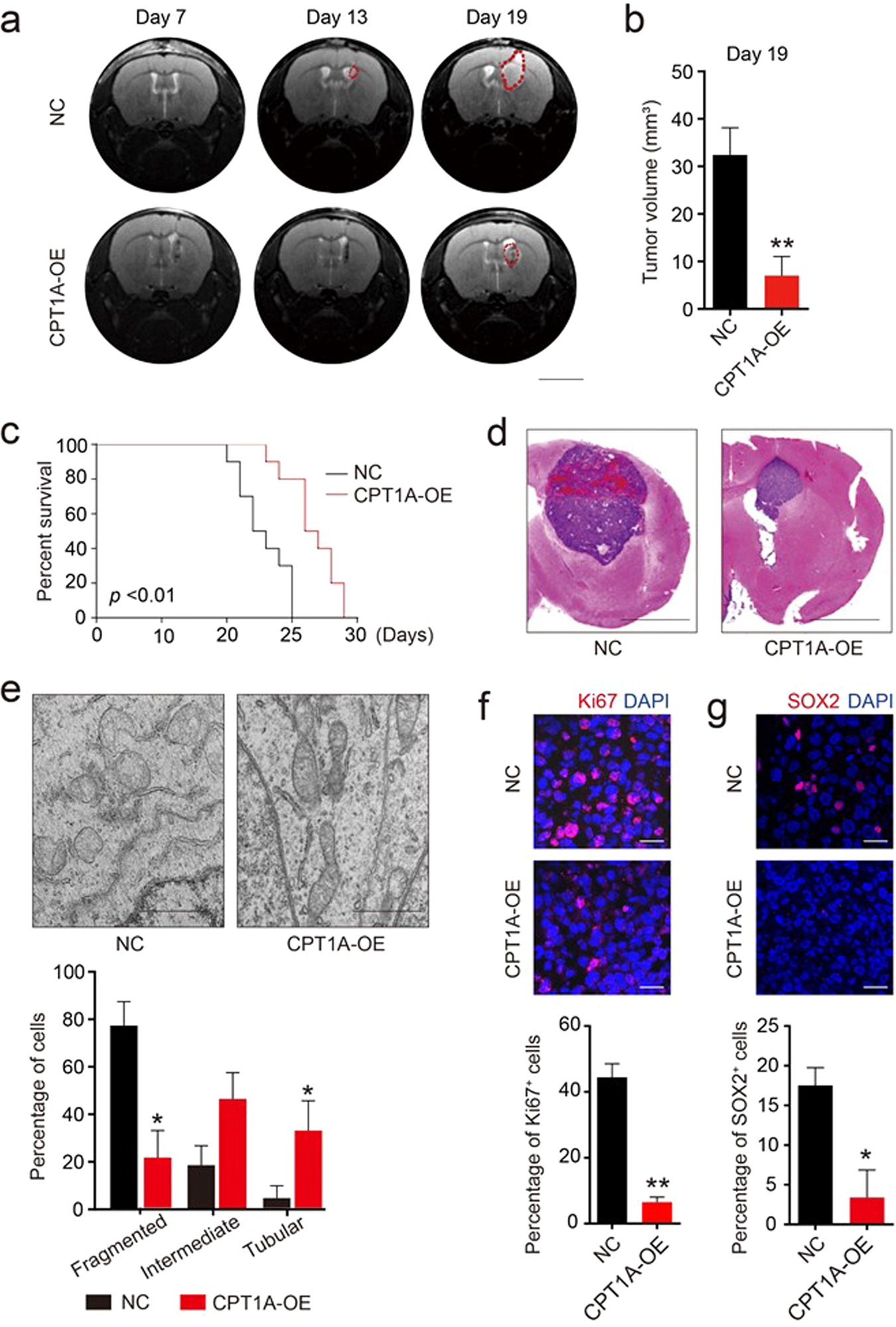
Fig. 6: Overexpression of CPT1A inhibits the growth of GSC-derived xenografts and prolongs survival in tumor-bearing mice.

a MRI-T2WI scanning of tumor-bearing mice on days 7, 13, and 19 after tumor implantation. b Quantification of xenograft tumor volume on day 19. Scale bars, 5 mm. c Kaplan–Meier survival analysis of mice bearing GBM1 GSC-derived xenografts. d Representative images of brain sections stained by hematoxylin and eosin (H&E) harvested on day 19 after tumor transplantation. Scale bars, 4 mm. e Electron microscopy images of mitochondria in tumor cells of GSC-derived xenograft transduced by lentiviral control vector or CPT1A. Mitochondrial morphology was evaluated from 600 cells of six tumors in each group of GBM1. Scale bars, 1 μm. f Immunofluorescent staining of Ki67 (red) in GSC xenografts. Scale bars, 25 μm. The percentage of Ki67+ cells was calculated from 60 randomized areas of six xenograft tumors in each group. g Immunofluorescent staining of SOX2 (red) in GSC xenografts. Scale bars, 25 μm. The percentage of SOX2+ cells was calculated from 60 randomized areas of six xenograft tumors in each group. *p < 0.05 and **p < 0.01.