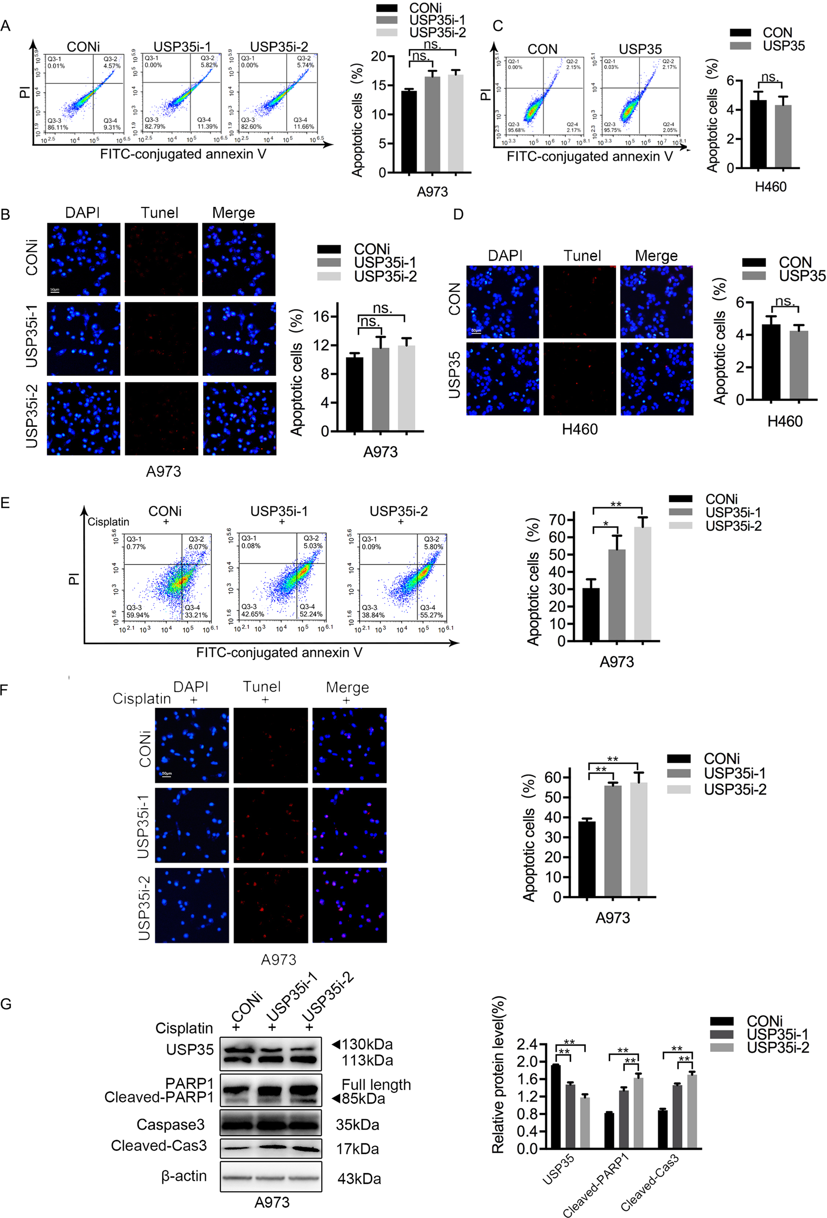
Fig. 4: USP35 regulates cisplatin-induced cell apoptosis.

A Anip973 cells were transfected with USP35-specific siRNAs (USP35i-1 and USP35i-2) or the control siRNA (CONi) for 48 h. The cells were stained with Annexin V-FITC and propidium iodide (PI) and analyzed using flow cytometry. The quantitative analysis is shown in the figure. B Anip973 cells were transfected with USP35-specific siRNAs (USP35i-1 and USP35i-2) or the control siRNA (CONi) for 48 h. Cells were detected using TUNEL staining. The quantitative analysis is shown in the figure. C H460 cells were transfected with USP35-expression plasmid or the control plasmid for 48 h. The cells were stained with Annexin V-FITC and propidium iodide (PI) and analyzed using flow cytometry. The quantitative analysis is shown in the figure. D H460 cells were transfected with USP35-expression plasmid or the control plasmid for 48 h. Cells were detected using TUNEL staining. The quantitative analysis is shown in the figure. E Anip973 cells transfected with USP35-specific siRNAs (USP35i-1 and USP35i-2) or the control siRNA (CONi) were treated with cisplatin for 24 h. Cells were stained with Annexin V-FITC and propidium iodide (PI) and analyzed using flow cytometry. The quantitative analysis is shown in the figure. F Anip973 cells transfected with USP35-specific siRNAs (USP35i-1 and USP35i-2) or the control siRNA (CONi) were treated with cisplatin for 24 h. Cells were detected using TUNEL staining. The quantitative analysis is shown in the figure. G Anip973 cells transfected with USP35-specific siRNAs (USP35i-1 and USP35i-2) or the control siRNA (CONi) were treated with cisplatin for 24 h. The proteins listed above were detected using western blotting. The quantitative analysis is shown in the figure. All data are presented as means ± SD. *P < 0.05 and **P < 0.01 based on Student’s t test. All results are representative of three independent experiments.