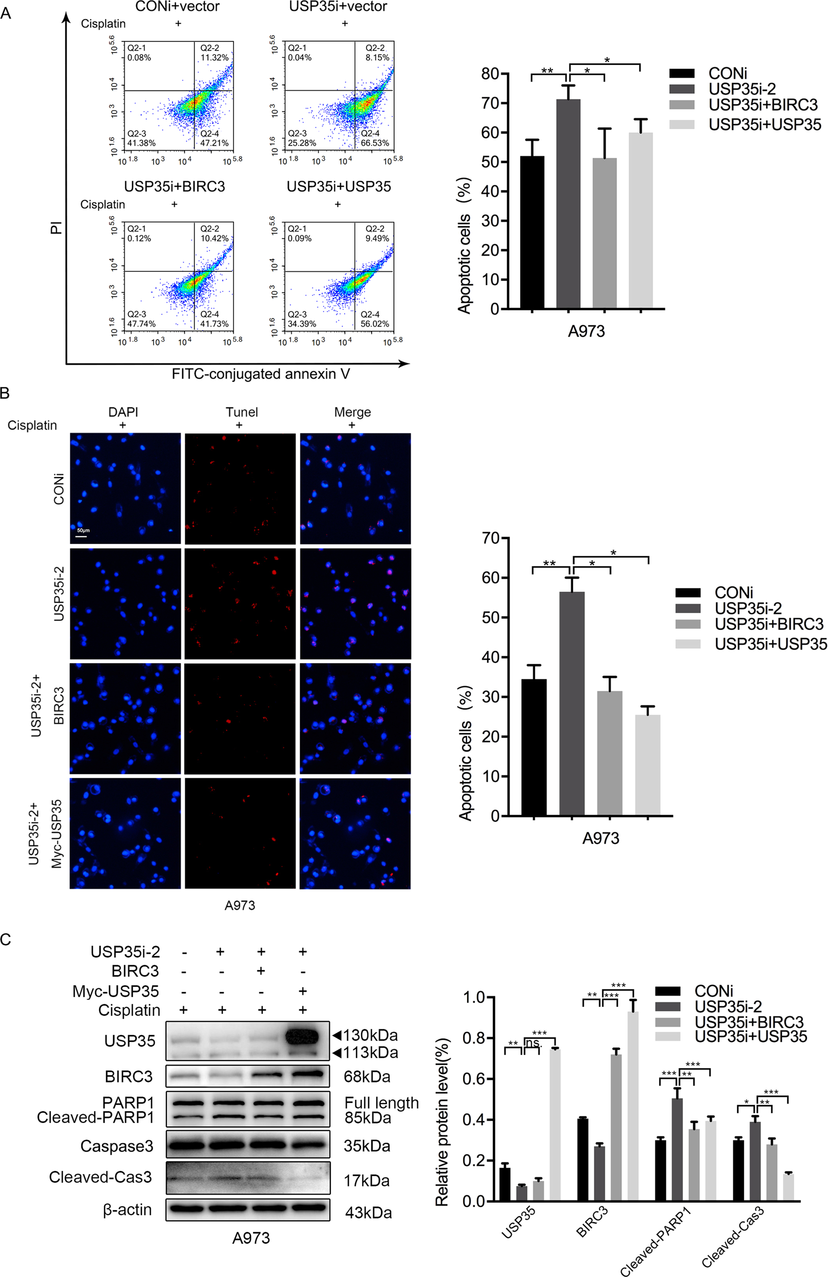
Fig. 5: USP35 affects cisplatin-induced cell apoptosis through BIRC3 regulation.

A Anip973 cells were transfected with USP35i-2 alone or in combination with the BIRC3 overexpression plasmid or in combination with the USP35 overexpression plasmid for 24 h, and then the cells were treated with cisplatin for 24 h. The cells were stained with Annexin V-FITC and propidium iodide (PI) and analyzed using flow cytometry. The quantitative analysis is shown in the figure. B Anip973 cells were transfected with USP35i-2 alone or in combination with the BIRC3 overexpression plasmid or the USP35 overexpression plasmid for 24 h, and then the cells were treated with cisplatin for 24 h. Cells were detected using TUNEL staining. The quantitative analysis is shown in the figure. C Anip973 cells were transfected with USP35i-2 alone or in combination with the BIRC3 overexpression plasmid or the USP35 overexpression plasmid for 24 h and then treated with cisplatin for 24 h. The proteins mentioned above were detected using western blotting. The quantitative analysis is shown in the figure. All data are presented as means ± SD. *P < 0.05, **P < 0.01, and ***P < 0.001 based on Student’s t test. All results are representative of three independent experiments.