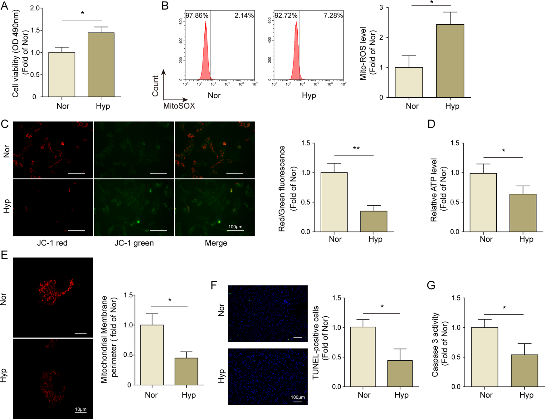
Fig. 1: The establishment and identification of PAH model in vitro.

A MTT assay was performed to determine cell viability of PAMSCs. B The level of ROS of PAMSCs was detected using flow cytometry. C The mitochondrial membrane potential was determined using JC-1 assay. D The content of ATP in PAMSCs was detected using kit. E Mito Tracker Red staining was carried out to evaluate the mitochondrial network structure, and the mitochondrial perimeter was measured. F TUNEL staining was employed to detect the apoptosis rate of PAMSCs. G The activity of caspase 3 in PAMSCs was assessed using kit. The data were expressed as mean ± SD. n = 3. *P < 0.05; **P < 0.01, ***P < 0.001.