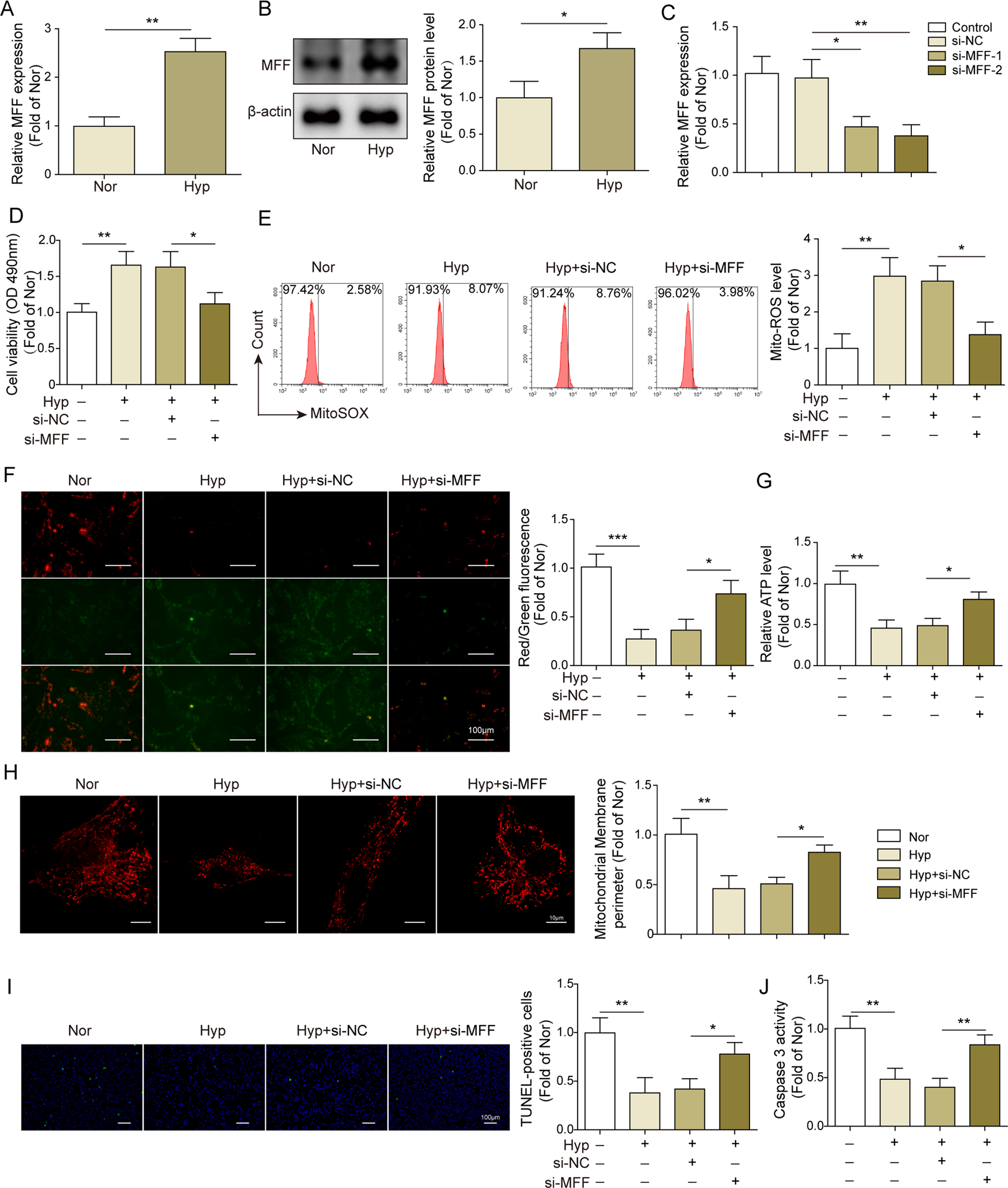
Fig. 2: MFF inhibition improved mitochondrial dysfunction and proliferation–apoptosis imbalance in hypoxia-stimulated PAMSCs.

A, B MFF expression in hypoxia-treated PAMSCs was determined using qRT-PCR (A) and western blot (B) assays, respectively. C PAMSCs were transfected with si-NC, si-MFF#1, or si-MFF#2, and then MFF expression was assessed using qRT-PCR assay. PAMSCs were transfected with si-NC or si-MFF, and exposed in hypoxia condition. D MTT assay was employed to determine cell viability of PAMSCs. E The level of ROS in PAMSCs was detected using flow cytometry. F JC-1 assay was performed to evaluate the mitochondrial membrane potential. G The content of ATP in PAMSCs was detected using kit. H The mitochondrial network structure in PAMSCs was examined by Mito Tracker Red staining, and the mitochondrial perimeter was determined. I Cell apoptosis of PAMSCs was evaluated using TUNEL staining. J The activity of caspase 3 in PAMSCs was assessed using kit. The data were expressed as mean ± SD. n = 3. *P < 0.05; **P < 0.01; ***P < 0.001.