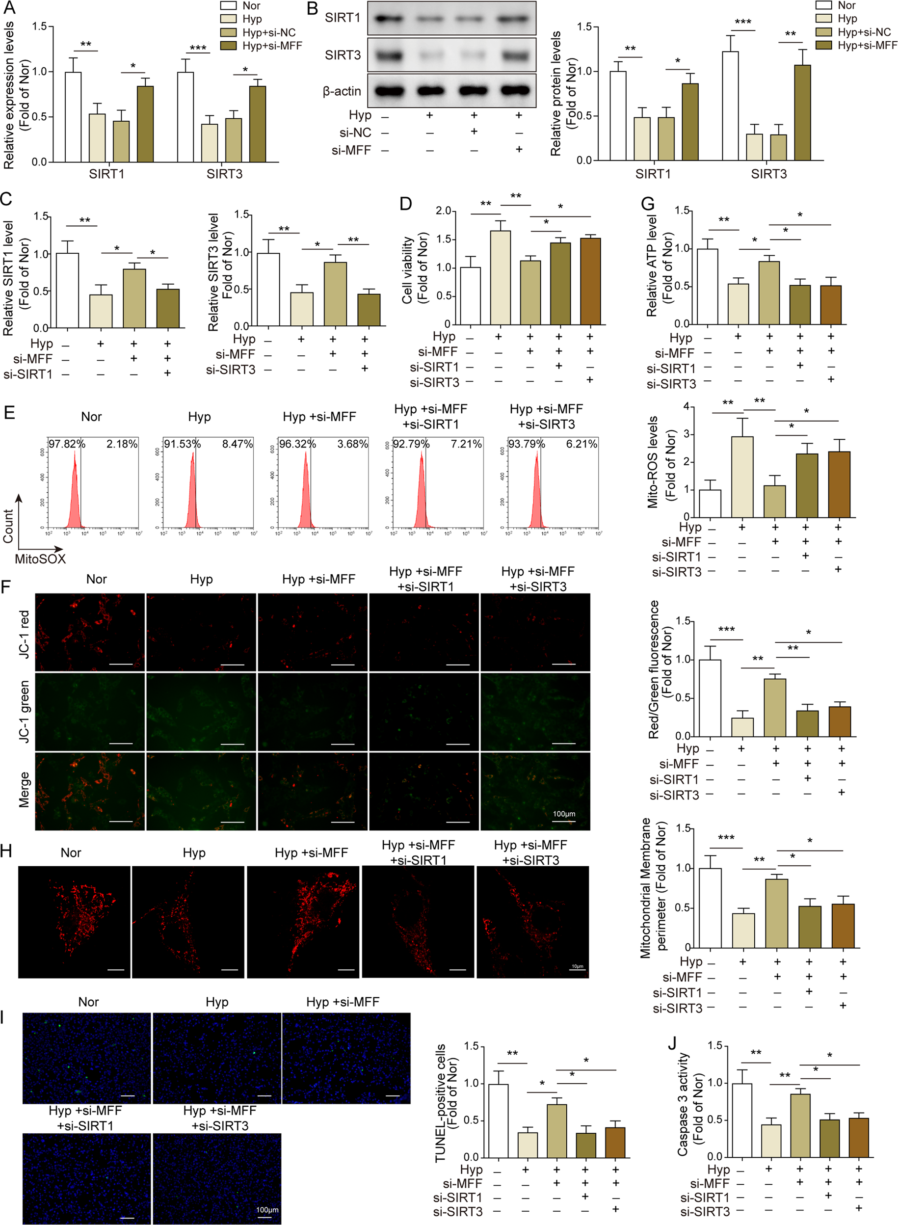
Fig. 3: The regulatory effects of MFF inhibition in hypoxia-treated PAMSCs partly depended on SIRT1/3 signaling.

A, B The mRNA and protein expression of SIRT1/3 in hypoxia-treated PAMSCs with or without MFF silence were determined using qRT-PCR and western blot, respectively. C The knockdown efficiency of SIRT1 and SIRT3 in MFF silenced hypoxia-treated PAMSCs were assessed using qRT-PCR assay. D Cell viability of PAMSCs was evaluated using MTT assay. E The level of ROS in PAMSCs was assessed using flow cytometry. F The mitochondrial membrane potential was evaluated using JC-1 assay. G The content of ATP in PAMSCs was detected using kit. H Mito Tracker Red staining was carried out to evaluate the mitochondrial network structure, and the mitochondrial perimeter was measured. I Cell apoptosis of PAMSCs was evaluated using TUNEL staining. J The caspase-3 activity in PAMSCs was assessed using kit. The data were expressed as mean ± SD. n = 3. *P < 0.05; **P < 0.01; ***P < 0.001.