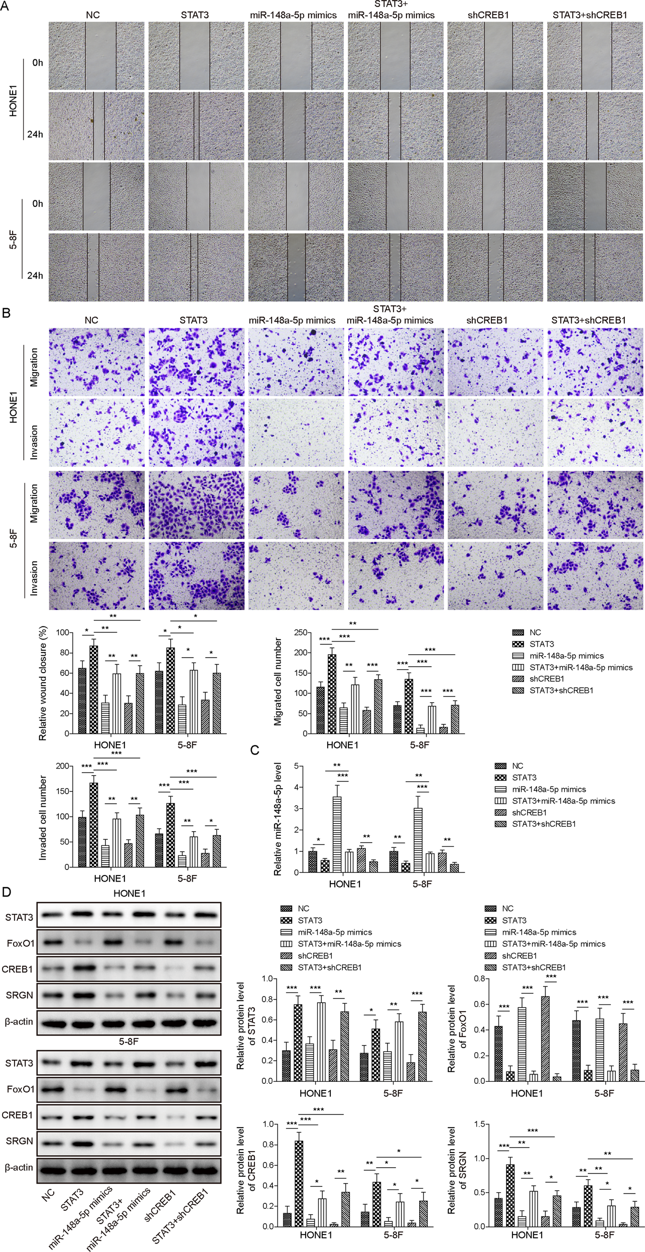
Fig. 10: STAT3 overexpression rescued the regulatory effects of miR-148a-5p overexpression and CREB1 knockdown on NPC cell migration and invasion.

A Wound healing and B Transwell assays were performed to measure the cell migration and invasion of 5-8 F and HONE1 cells transfected with STAT3 and miR-148a-5p mimics or shCREB1. C Relative expression of miR-148a-5p was examined by qRT-PCR in each group. D Protein expression of STAT3, FoxO1, CREB1, and SRGN was assessed by western blotting in each group. All the results are shown as the mean ± SD (n = 4), and three different experiments were performed in triplicate. *P < 0.05, **P < 0.01, ***P < 0.001.