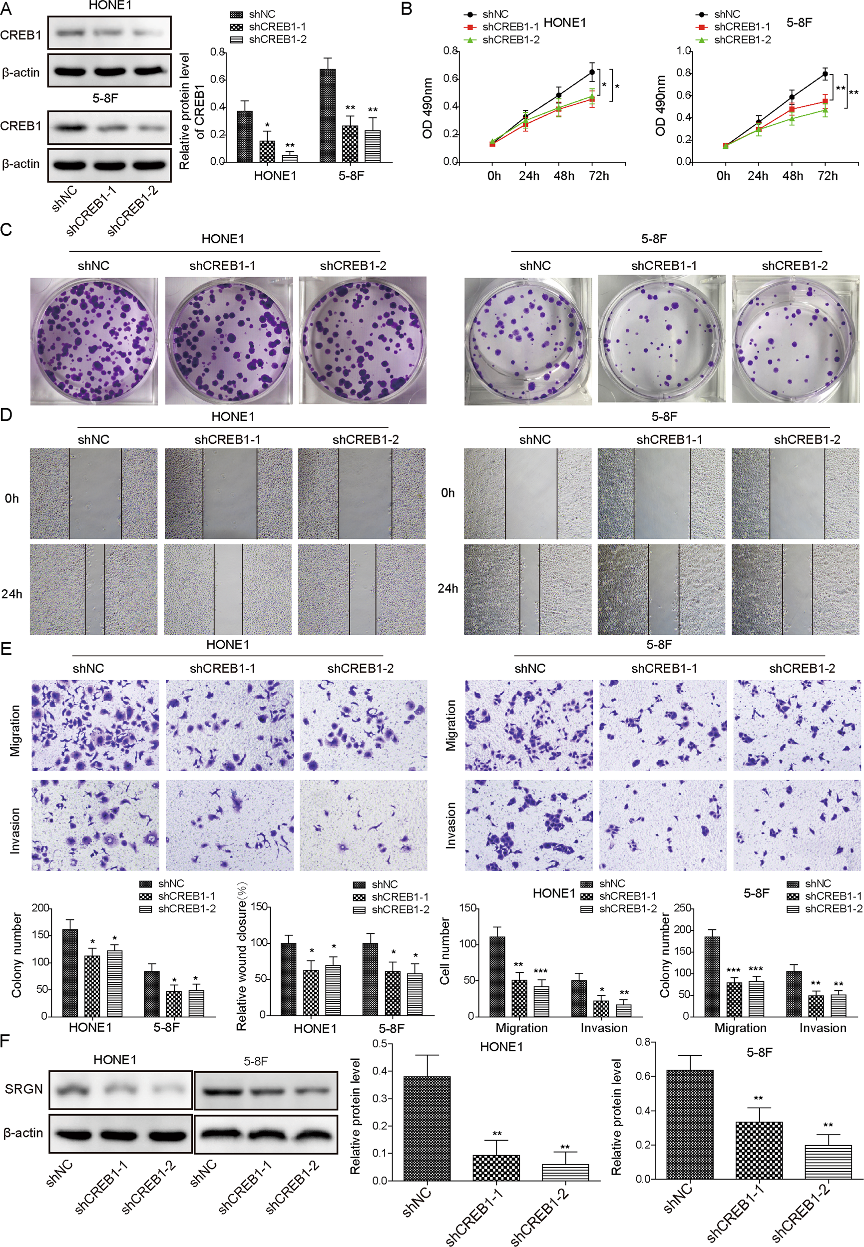
Fig. 3: CREB1 silencing repressed NPC tumor progression and decreased the expression of SRGN in vitro.

A The knockdown efficiency of CREB1 protein was tested via western blotting. B After 0, 1, 2, and 3 days of CREB1 shRNA transfection, a CCK-8 assay was performed in HONE1 and 5-8F cells to examine cell proliferation. C The colony formation ability of CREB1-silenced HONE1 and 5-8F cells was determined. D Wound healing and E Transwell assays were carried out to estimate the migratory and invasive capacities of HONE1 and 5-8F cells after CREB1 knockdown, respectively. F The protein level of SRGN was detected by western blotting in HONE1 and 5-8F cells transfected with sh-NC and CREB1 shRNAs. All the results are shown as the mean ± SD (n = 3), and three different experiments were performed in triplicate. *P < 0.05, **P < 0.01, ***P < 0.001.