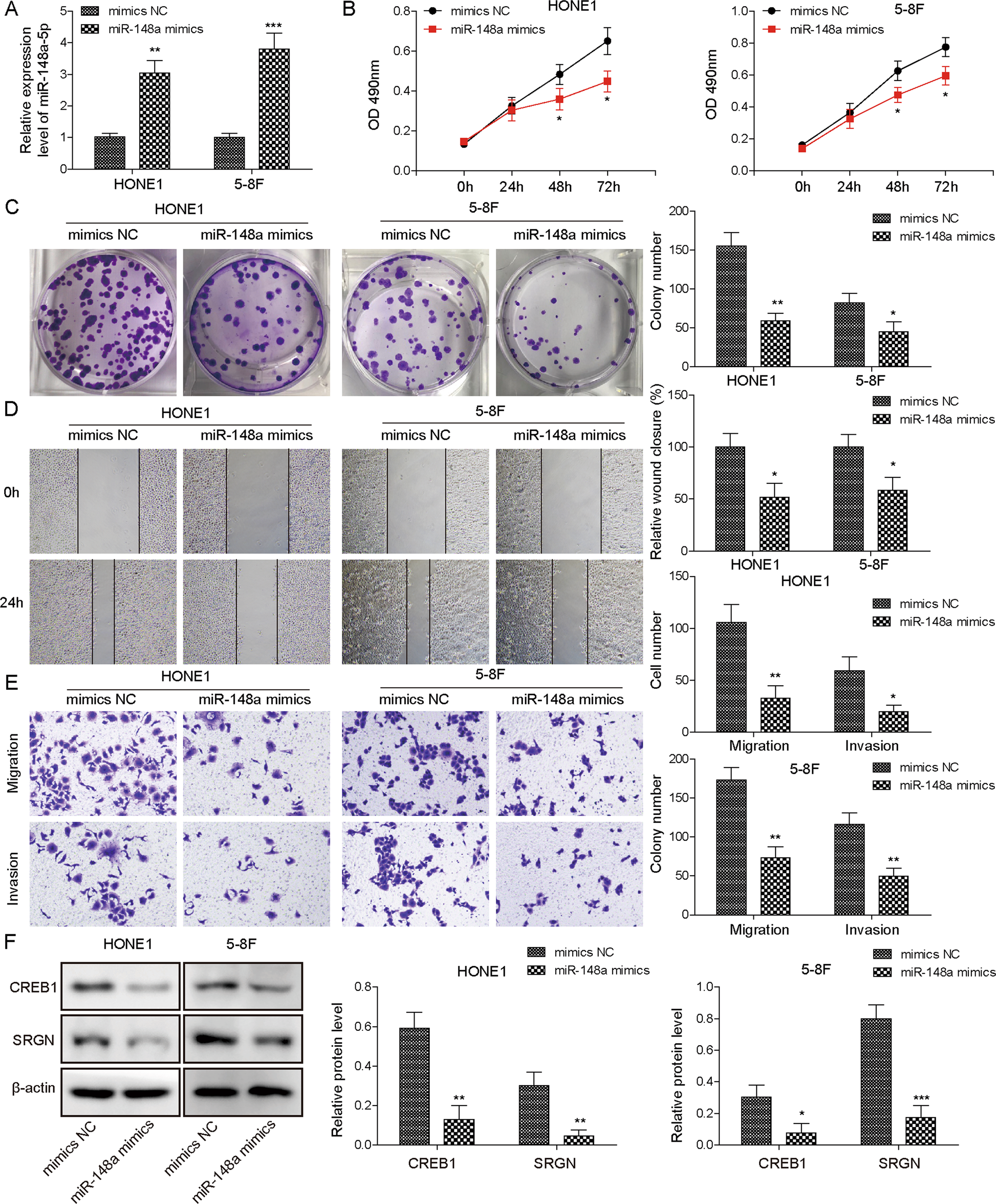
Fig. 5: miR-148a-5p overexpression repressed NPC tumor progression in vitro.

A Overexpression efficiency of miR-148-5p in HONE1 and 5-8F cells was tested by qRT-PCR. B The proliferation of HONE1 and 5-8F cells was evaluated by the CCK-8 assay after 0, 1, 2, and 3 days of miR-148a-5p mimics transfection. C After transfection with mimics NC and miR-148a-5p mimics, a colony formation assay was performed in HONE1 and 5-8F cells to test the cell colony formation ability. D, E Wound healing and Transwell assays were carried out to estimate the migratory and invasive capacities of HONE1 and 5-8F cells after miR-148a-5p mimics transfection, respectively. F Protein levels of CREB1 and SRGN were examined by western blotting in HONE1 and 5-8F cells transfected with miR-148a-5p mimics. All the results are shown as the mean ± SD (n = 3), and three different experiments were performed in triplicate. *P < 0.05, **P < 0.01, ***P < 0.001.