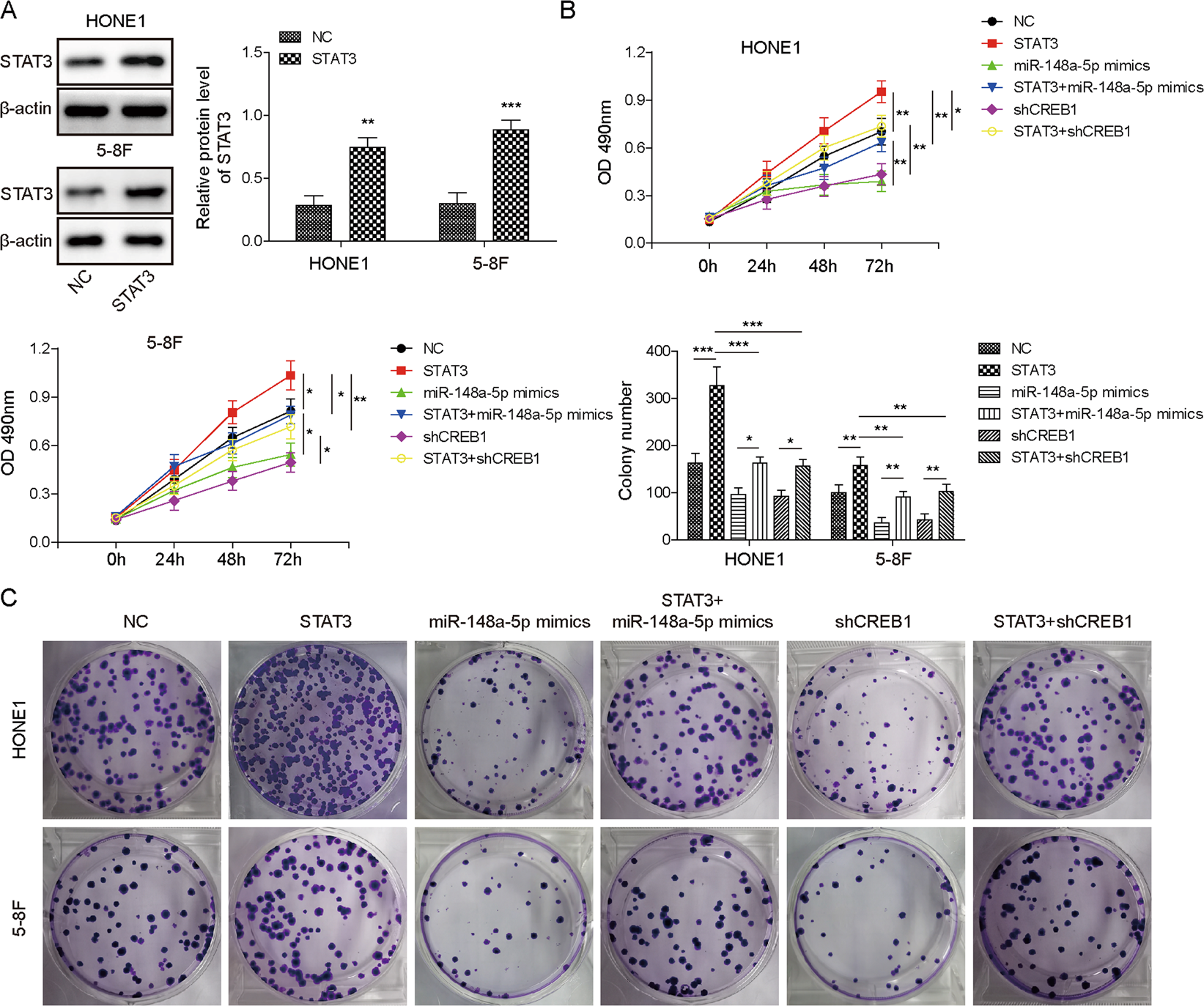
Fig. 9: STAT3 overexpression rescued the regulatory effects of miR-148a-5p overexpression and CREB1 knockdown on NPC cell proliferation.

A The overexpression efficiency of STAT3 in 5-8F and HONE1 cells was verified by western blotting. B MTT and C colony formation assays were performed to detect the proliferation of 5-8F and HONE1 cells transfected with STAT3 and miR-148a-5p mimics or shCREB1. All the results are shown as the mean ± SD (n = 4), and three different experiments were performed in triplicate. *P < 0.05, **P < 0.01, *** P < 0.001.