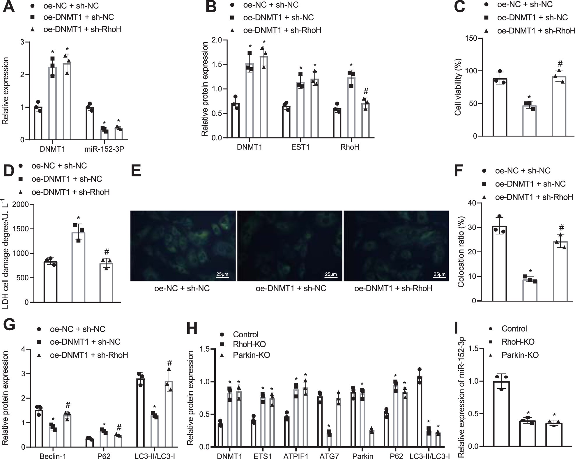
Fig. 6: DNMT1 inhibits mitophagy in myoblasts through the miR-152-3p/ETS1/RhoH axis.

A Expression of DNMT1 and miR-152-3p in H9c2 cells treated with oe-DNMT1 or combined with sh-RhoH determined by RT-qPCR. B Western blot analysis of DNMT1, ETS1 and RhoH proteins in H9c2 cells treated with oe-DNMT1 or combined with sh-RhoH. C Viability of H9c2 cells treated with oe-DNMT1 or combined with sh-RhoH measured by MTT assay. D LDH release in H9c2 cell culture solution in the presence of oe-DNMT1 alone or in combination with sh-RhoH. E MDC-positive H9c2 cells treated with oe-DNMT1 alone or in combination with sh-RhoH. Scale bar = 25 μm. F Colocation ratio. G Western blot analysis of Beclin-1, P62, and LC3-II/LC3-I in H9c2 cells treated with oe-DNMT1 or combined with sh-RhoH. H Western blot analysis of DNMT1, ETS1, RhoH, ATG7, parkin, P62 and LC3-II/LC3-I in H9c2 cells treated with oe-DNMT1 alone or in combination with sh-RhoH. I Expression of miR-152-3p in H9c2 cells treated with oe-DNMT1 or combined with sh-RhoH determined by RT-qPCR. *p < 0.05, compared to control cells or cells treated with oe-NC + sh-NC; #p < 0.05, compared to cells treated with oe-DNMT1 + sh-NC. The cell experiments were independently conducted three times.