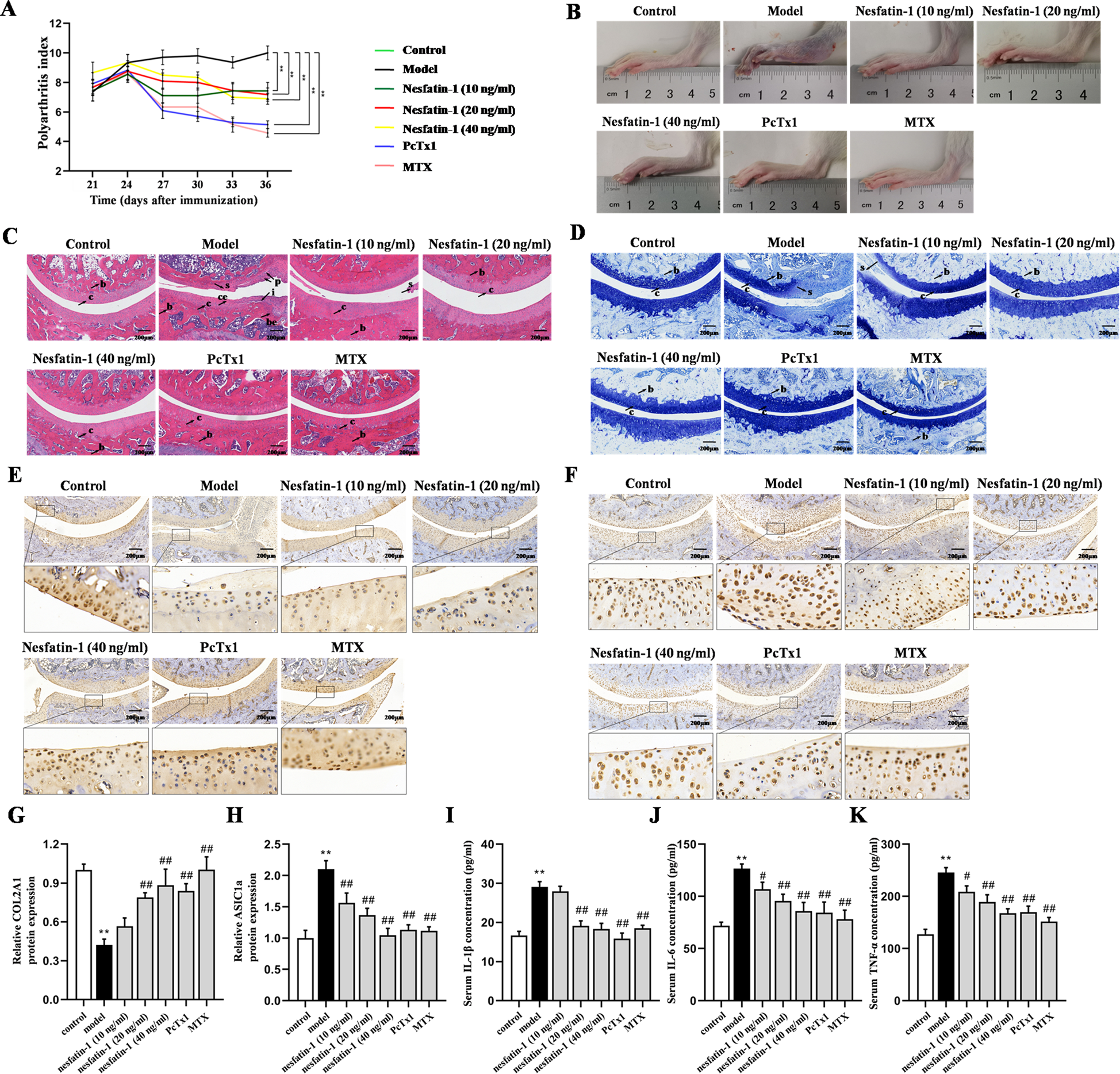
Fig. 7: Nesfatin-1 treatment attenuated clinical signs, improved the histopathological features of arthritic joints, and reduced the serum inflammatory cytokine levels and COL2A1 and ASIC1a expression levels in the chondrocytes of rats with AA.

A Effects of nesfatin-1 on the polyarthritis index of rats with AA. B Photographs of representative paws from each group. C Representative micrographs of HE-stained histological sections of the joints, showing bone (b), bone erosion (be), cartilage (c), cartilage erosion (ce), synovium (s), inflammatory cells (i), and pannus formation (P). D Representative micrographs of toluidine blue-stained histological sections of the joints, showing bone (b), cartilage (c), and synovium (s). E, G Representative micrographs and quantitative analysis of immunohistochemical detection of COL2A1 expression. F, H Representative micrographs and quantitative analysis of immunohistochemical detection of ASIC1a expression. I–K The serum IL-6, IL-1β, and TNF-α levels were measured by ELISA assay. A **P < 0.01 compared to model group (n = 8–10 per group). G–K **P < 0.01 compared to the control group; #P < 0.05, ##P < 0.01 compared to model group (n = 8–10 per group).