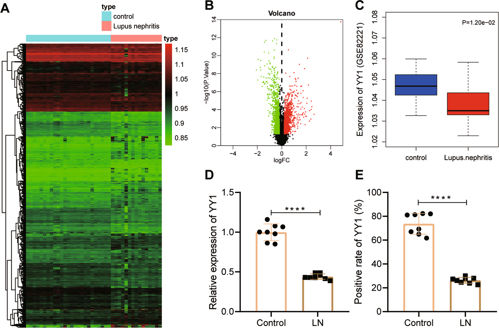
Fig. 1: YY1 expression is downregulated in renal tissues of the mice with LN.

A A heatmap displaying differentially expressed mRNAs in LN samples from GSE82221. The abscissa indicates the sample number, and the ordinate indicates differentially expressed mRNAs. The histogram on the right indicates the color scale, with each rectangle referring to the expression level in each sample. B Volcano plot displaying differentially expressed mRNAs in LN samples from GSE82221. Red dots represent genes with upregulated expression, and green dots represent genes with downregulated expression in the LN samples. C YY1 expression in the LN and control samples from GSE82221. D YY1 expression in renal tissues of the mice with LN was determined by qRT-PCR and normalized to that of β-actin. E YY1 expression in renal tissues of the mice with LN identified by immunohistochemistry. ****p < 0.0001. Data comparisons between two groups were performed by independent sample t tests. Cell experiments were independently repeated 3 times.