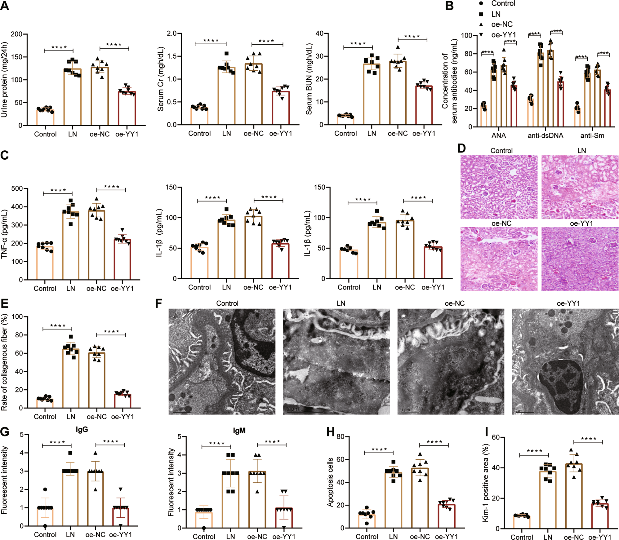
Fig. 2: YY1 exerts a renoprotective effect on the mice with LN.

A Urinary protein, serum Cr and BUN levels measured by biochemical tests. B Concentrations of serum antibodies against ANA, dsDNA and Sm measured by ELISAs. C Serum contents of TNF-α, IL-1β and IL-6 measured by ELISAs. D Pathological changes in mouse renal tissues identified by HE staining. E Deposition of collagen fibers in renal tissues identified by Masson staining. F Mesangial cells and mesangial matrix structure in renal tissues observed under TEM. G Immunoglobulin deposits in renal tissues identified by immunofluorescence staining. H Cell apoptosis in renal tissues identified by TUNEL staining. I Kim-1 expression in renal tissues identified by immunofluorescence staining. n = 8. ****p < 0.0001. n = 8. Data comparison was performed by one-way ANOVA among multiple groups, followed by Tukey’s post-hoc test. Cell experiments were independently repeated 3 times.