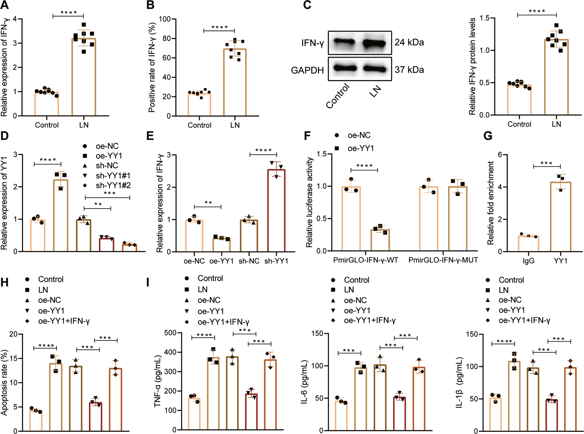
Fig. 3: The inhibitory effect of YY1 on cell apoptosis and the release of inflammatory factors depends on the modulation of IFN-γ transcription.

A IFN-γ expression in renal tissues was determined by qRT-PCR and normalized to that of β-actin. B IFN-γ expression in renal tissues determined by immunohistochemical staining. C IFN-γ protein levels in renal tissues were determined by Western blot analysis and normalized to GAPDH. D YY1 expression in Jurkat cells was determined by qRT-PCR and normalized to that of β-actin. E IFN-γ expression in Jurkat cells was determined by qRT-PCR and normalized to that of β-actin. F Binding between YY1 and the IFN-γ promoter detected by a dual-luciferase reporter gene assay. G Enrichment of YY1 in the IFN-γ promoter detected by ChIP assays. H Jurkat cell apoptosis detected by flow cytometry. I Serum contents of TNF-α, IL-1β and IL-6 in cell supernatants measured by ELISAs. ****p < 0.0001, ***p < 0.001, **p < 0.01. n = 8. Data analysis was performed by independent sample t tests between two groups and by one-way ANOVA among multiple groups, followed by Tukey’s post-hoc test. Cell experiments were independently repeated 3 times.