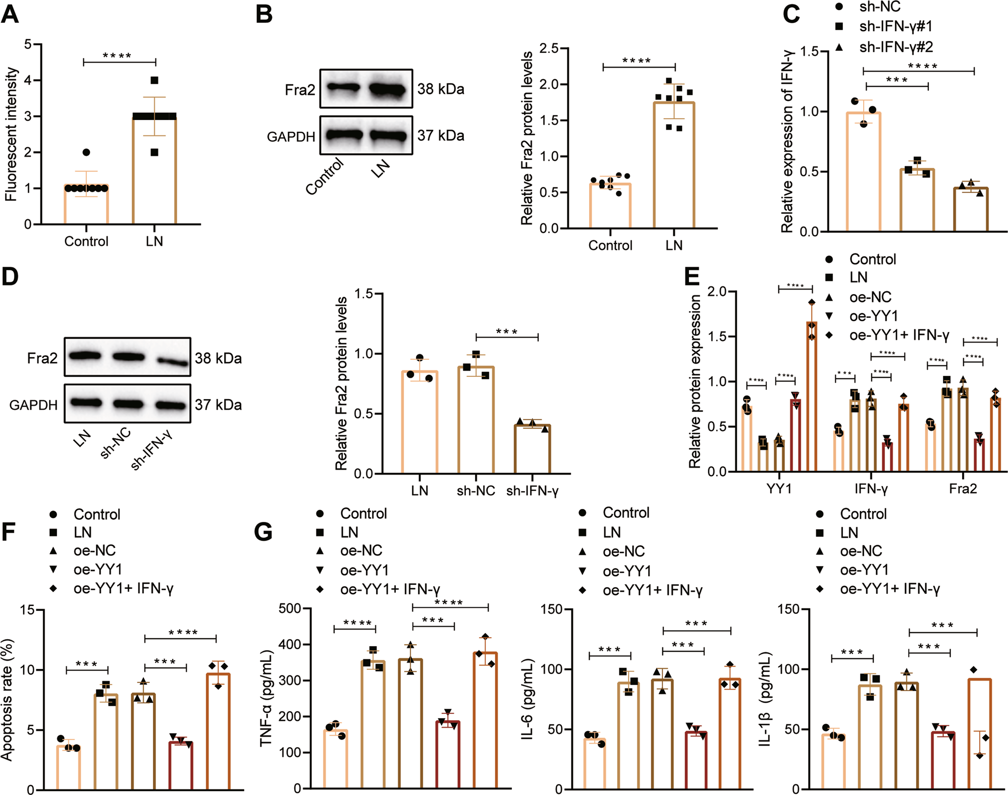
Fig. 4: IFN-γ downregulates Fra2 expression to suppress apoptosis and the release of inflammatory factors.

A Fra2 expression in renal tissues identified by immunofluorescence staining. B Fra2 protein levels in renal tissues were determined by Western blot analysis and normalized to those of GAPDH. C IFN-γ expression in Jurkat cells was determined by qRT-PCR and normalized to β-actin expression. D Fra2 protein levels in Jurkat cells were determined by Western blot analysis and normalized to those of GAPDH. E Protein levels of YY1, IFN-γ and Fra2 in Jurkat cells determined by Western blot analysis normalized to those of GAPDH. F Jurkat cell apoptosis detected by flow cytometry. G Serum contents of TNF-α, IL-1β and IL-6 in cell supernatants measured by ELISAs. ****p < 0.0001, ***p < 0.001, **p < 0.01. n = 8. Data analysis was performed by independent sample t tests between two groups and by one-way ANOVA among multiple groups, followed by Tukey’s post-hoc test. Cell experiments were independently repeated 3 times.