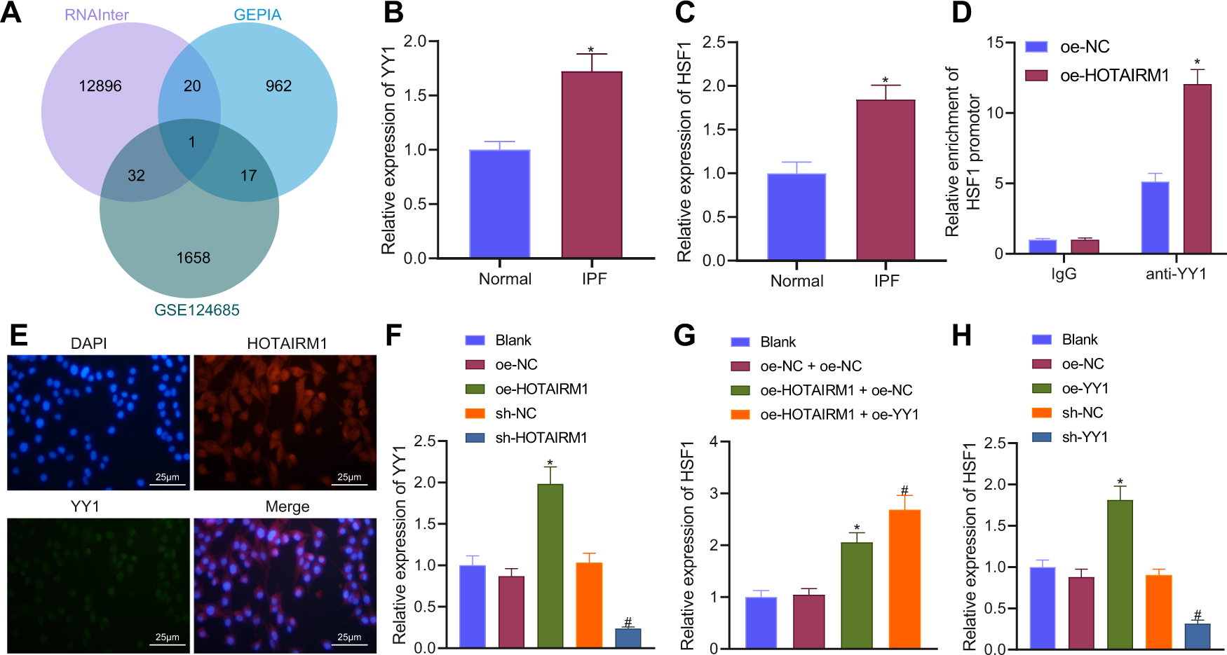
Fig. 3: HOTAIRM1 upregulates HSF1 by recruiting YY1.

A Venn diagram of the predicted lncRNAs binding to YY1 by the RNAInter database, HSF1-related lncRNAs in lung tissue in GTEx from the GEPIA database and the differential lncRNAs in the GSE124685 dataset. B RT–qPCR detection of YY1 expression in the lung tissues of normal (n = 6) and IPF mice (n = 6). C RT–qPCR detection of HSF1 expression in the lung tissues of normal (n = 6) and IPF mice (n = 6). D Relative enrichment of YY1 in the promoter region of HSF1 measured by ChIP-PCR assay. E Subcellular colocalization of HOTAIRM1 and YY1 analyzed by FISH assay. F RT–qPCR detection of YY1 expression following treatment with HOTAIRM1 or sh-HOTAIRM1. G RT–qPCR detection of HSF1 expression following treatment with oe-HOTAIRM1 or sh-HOTAIRM1. H RT–qPCR detection of YY1 expression following treatment with oe-YY1 or sh-YY1. The data are shown as the mean ± standard deviation of three technical replicates. Data between two groups were analyzed by unpaired t test, while those among multiple groups were assessed by one-way ANOVA with Tukey’s post-hoc tests. *p < 0.05, compared with normal mice or treatment with oe-NC or oe-NC + oe-NC. #p < 0.05, compared with treatment with sh-NC or oe-HOTAIRM1 + oe-NC.