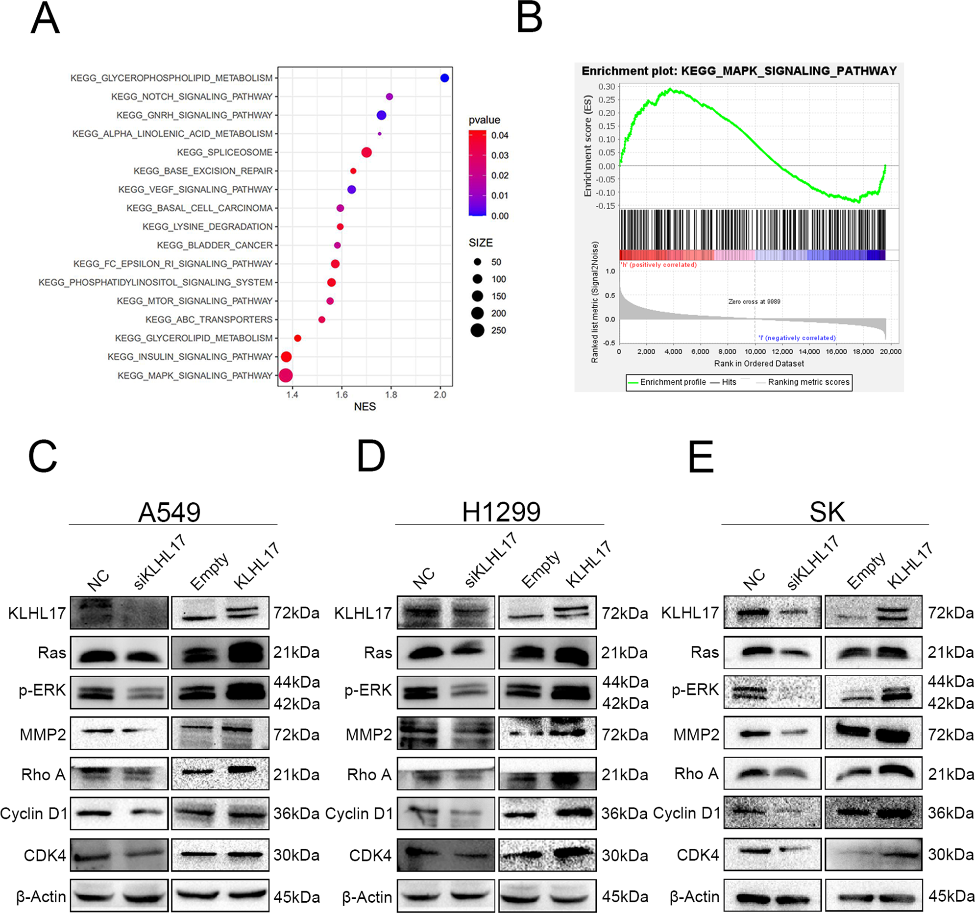
Fig. 6: KLHL17 regulates the Ras/MAPK signaling pathway.

A and B Analysis of Kyoto Encyclopedia of Genes and Genomes (KEGG) and Gene Set Enrichment Analysis (GSEA) databases showing the association between KLHL17 and Ras/MAPK signaling pathway. C–E Effects of KLHL17 overexpression with KLHL17-Flag plasmid (KLHL17) or KLHL17 knockdown with small interfering RNA (siKLHL17) on Ras/MAPK signaling pathway and expression of cyclin D1, CDK4, MMP2 and RhoA in A549, H1299 and SK cells.