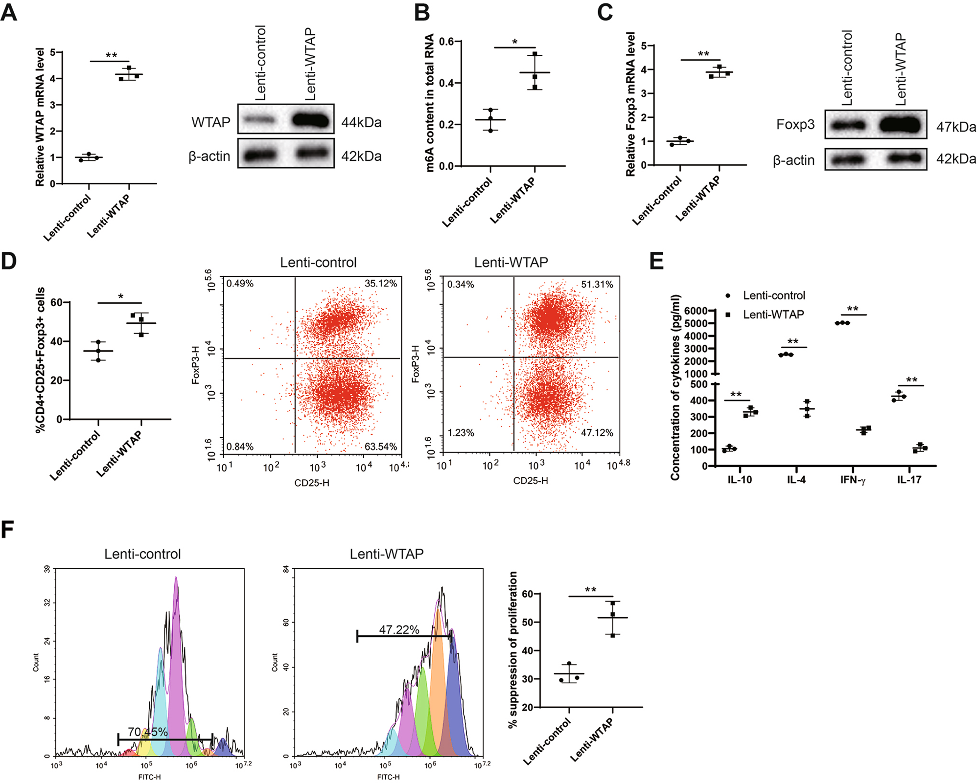
Fig. 2: The effect of WTAP overexpression on Treg cell differentiation and function.

A–E Naïve CD4+ T cells generated from the whole-blood samples of IR were infected with lentivirus (Lenti)-WTAP or its negative control (Lenti-control) and then cultured for 72 h in a Treg-inducing condition. A The mRNA and protein levels of WTAP were examined using qRT-PCR and Western blot, respectively. β-actin was used as an internal control. B The m6A concentration was measured using an assay kit. C The mRNA and protein levels of Foxp3 were examined using qRT-PCR and Western blot, respectively. β-actin was used as an internal control. D The population of CD25+ Foxp3+ cells was measured by flow cytometry. E Concentrations of IL-10, IL-4, interferon-γ (IFN-γ), and IL-17 in the medium of cultured cells were detected using enzyme-linked immunosorbent assay (ELISA). F Carboxyfluorescein diacetate succinimidyl ester (CFSE)-labeled naïve CD4+ T cells were co-cultured with induced Treg cells generated from naïve CD4+ T cells in the presence of Lenti-control or Lenti-WTAP. The proliferation of naïve CD4+ T cells was analyzed by flow cytometry. *P < 0.05, **P < 0.01 vs. Lenti-control.