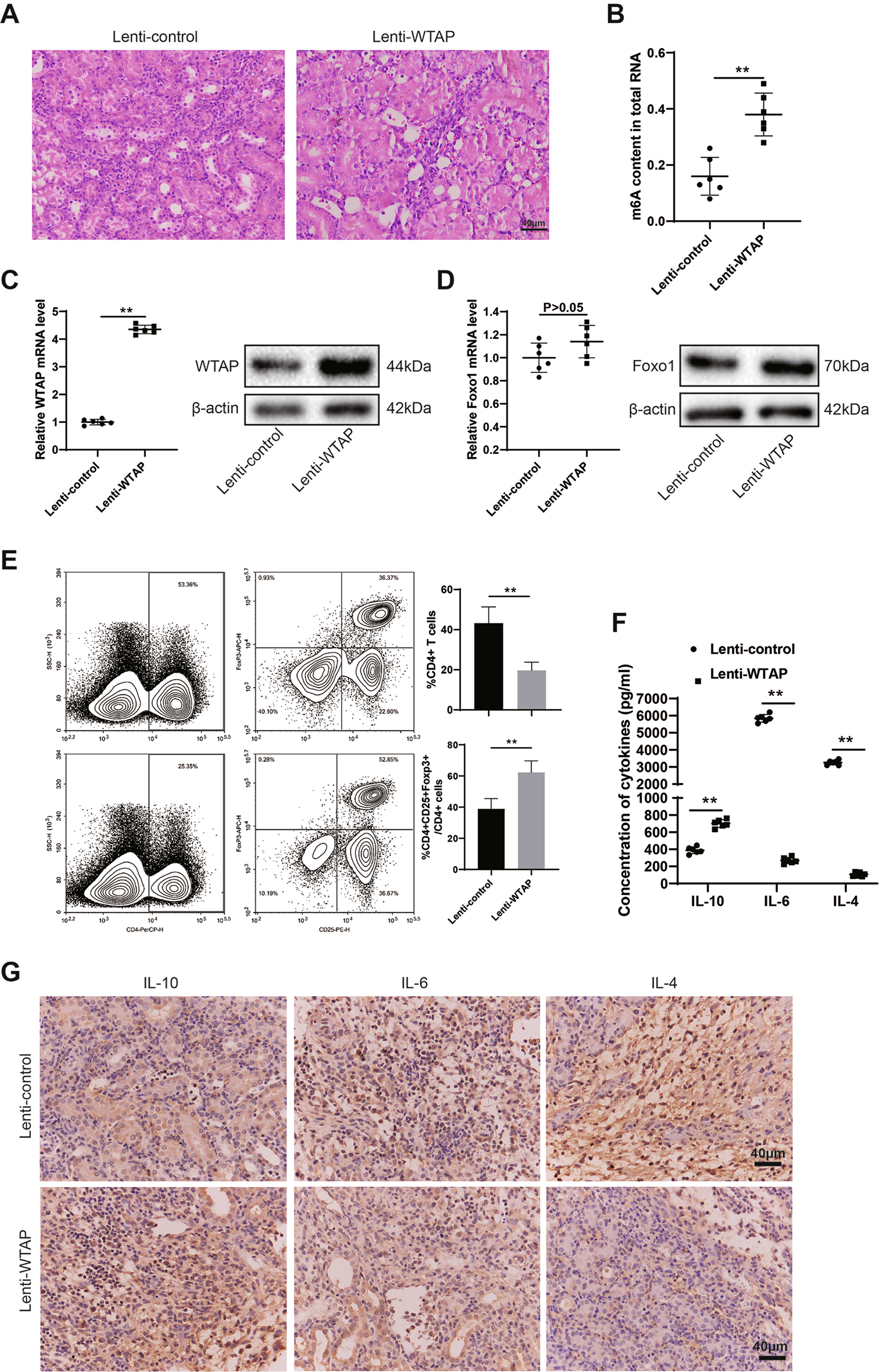
Fig. 5: The effect of WTAP overexpression on allograft rejection in kidney transplant model mice.

CD4+ T cells (generated from C57BL/6J normal mice) infected with Lenti-control or Lenti-WTAP were injected into kidney transplant model mice through the tail vein. Ten days later, the blood samples, spleen tissues, and graft kidney tissues of mice in Lenti-control and Lenti-WTAP groups (n = 6 per group) were collected. A Hematoxylin-eosin (H&E) staining performed on graft kidney tissues of mice (Scale bar = 40 μm). B The m6A concentration in graft kidney tissues was measured using an assay kit (n = 6). The mRNA and protein levels of C WTAP and D Foxo1 in the graft kidney tissues were measured using qRT-PCR and Western blot, respectively (n = 6). E The populations of CD4+ T cells and CD4+ CD25+ Foxp3+ cells in the spleen tissues were measured using flow cytometry (n = 6). F The plasma concentrations of IL-10, IL-6, and IL-4 were measured using ELISA (n = 6). D Immunohistochemical stainings for IL-10, IL-6, and IL-4 were performed on graft kidney tissues of mice (Scale bar = 40 μm). **P < 0.01 vs. Lenti-control.