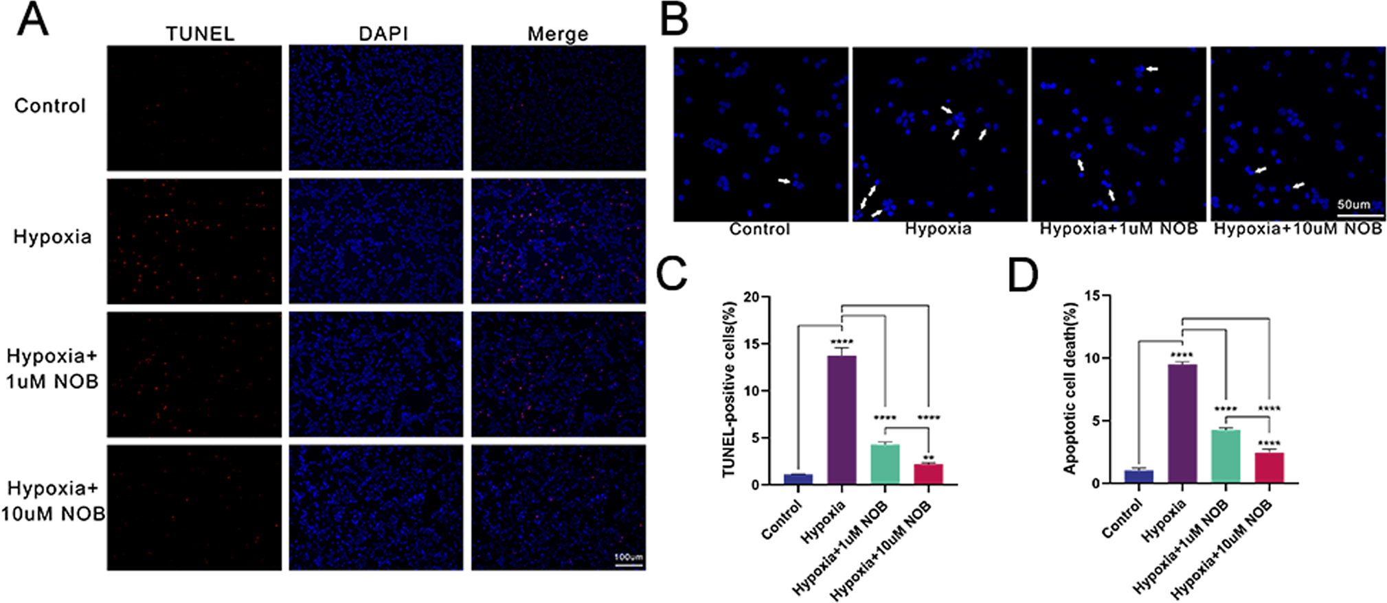
Fig. 1: NOB protects RGCs against apoptosis in vitro after 48 h of hypoxia.

A Representative immunofluorescence images of RGCs stained with TUNEL and DAPI. Scale bar, 100 μm. B Representative immunofluorescence images of RGCs labeled with Hoechst 33342. Scale bar, 50 μm. C Quantitative analysis of TUNEL-positive cells. D Quantitative analysis of RGC apoptosis. The results are presented as mean ± SD, n = 3. ****P < 0.0001.