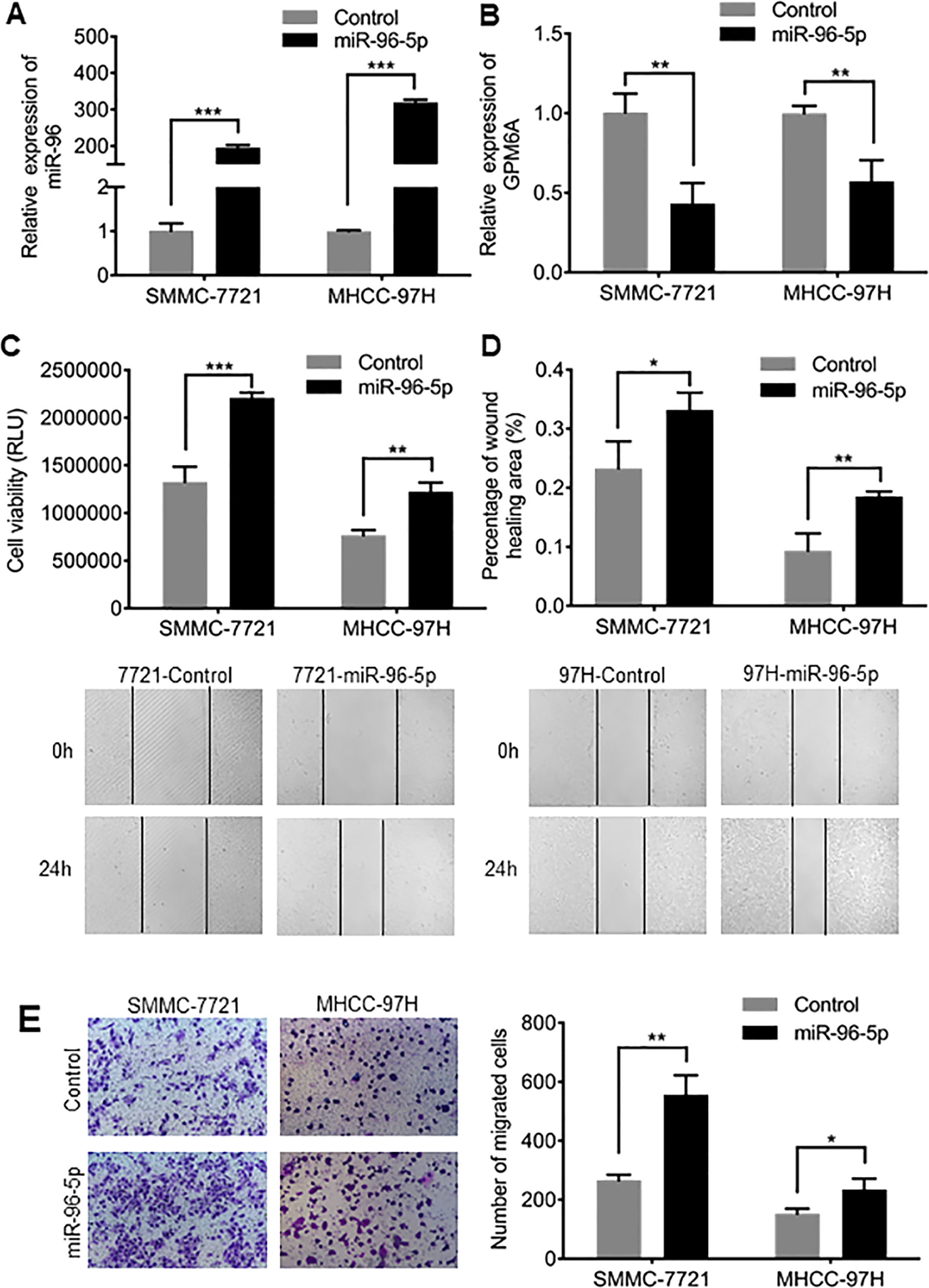
Fig. 5: miR-96 promoted proliferation and migration of hepatoma cells.
From: GPM6A expression is suppressed in hepatocellular carcinoma through miRNA-96 production

A miR-96 was overexpressed in SMMC-7721 and MHCC-97H by transfecting with miR-96 mimics. B qRT-PCR was conducted to detect the effects of miR-96 on GPM6A mRNA levels. C Effects of miR-96 overexpression on proliferation of SMMC-7721 and MHCC-97H was conducted using CellTiter-Lumi™ assay. D Wound healing assay was conducted to detect the effects of miR-96 on migration of SMMC-7721 and MHCC-97H. Quantification (up) of percentage of wound healing area and representative images (down). E Transwell assay was conducted to detect the effects of miR-96 on migration of SMMC-7721 and MHCC-97H (400×). *p < 0.05; **p < 0.01; ***p < 0.005 compared with the control.