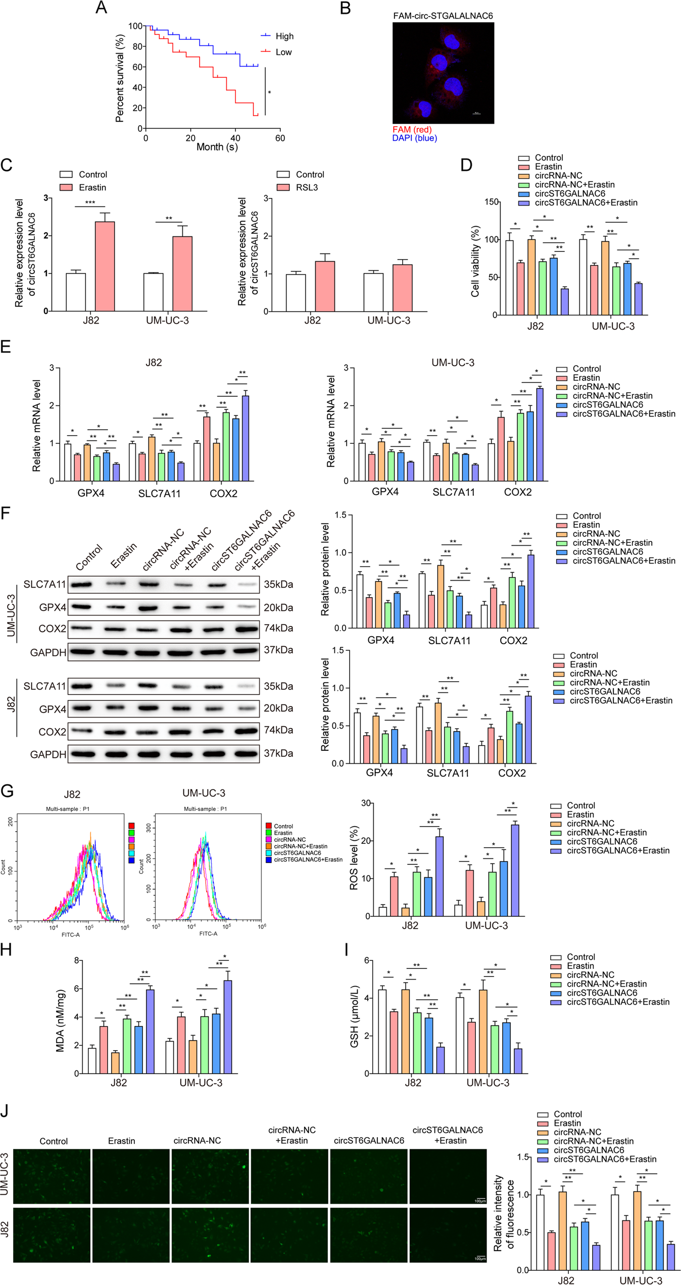
Fig. 1: CircST6GALNAC6 increased the sensitivity of bladder cancer cells to ferroptosis.

A Kaplan–Meier survival analysis was performed to analyze the survival rate of bladder cancer patients with low and high expressions of circST6GALNAC6. B Cellular location of circST6GALNAC6 in J82 cell line. C J82 and UM-UC-3 cells were subjected to the detection of circST6GALNAC6 expression by qRT-PCR after treatment with erastin for 24 h. D J82 and UM-UC-3 cells were transfected with circST6GALNAC6 over-expressed plasmid or negative control plasmid and treated with erastin for 24 h. Cell viability of treated J82 and UM-UC-3 cells was determined by CCK-8 assay. E qRT-PCR and F Western blot assays were employed to measure the expression of ferroptosis-related proteins at mRNA and protein levels, respectively, in treated J82 and UM-UC-3 cells. G ROS production of J82 and UM-UC-3 cells after treatment was analyzed by Bodipy-C11 staining and flow cytometry. H MDA and I GSH levels in the cell lysates of treated UM-UC-3 and J82 cells were detected by commercial kits. J Intracellular iron level in treated J82 and UM-UC-3 cells was determined by fluorescent indicator PGSK. The mean ± SD in the graph shows the relative levels from three replicates. *p < 0.05, **p < 0.01.