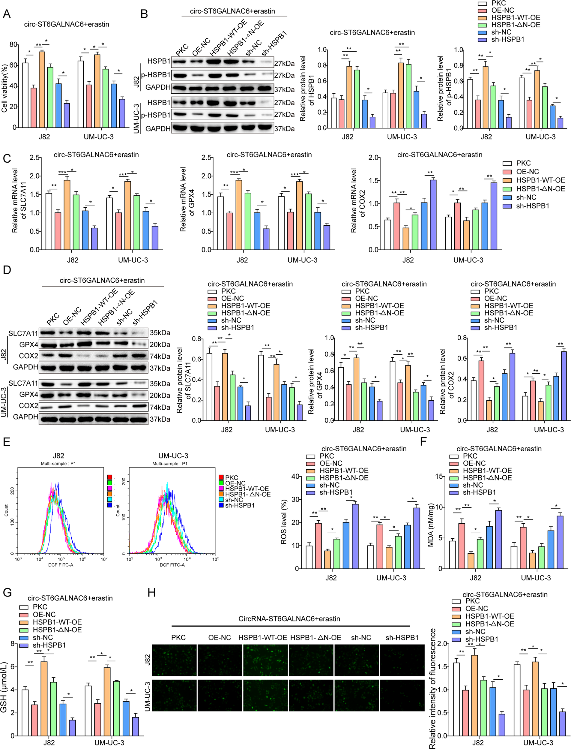
Fig. 5: HSPB1 N-terminal interacted with circST6GALNAC6 and mediated its effects on bladder cancer cell ferroptosis.

A CCK-8 assay was adopted to evaluate cell viability after treatment with circST6GALNAC6 and OE-PKC, OE-NC, HSPB1-WT-OE, HSPB1-△N-OE, sh-NC or sh-HSPB1 in the presence of erastin. B Protein levels of HSPB1 and p-HSPB1 were detected in cells treated as indicated in the presence of erastin. C, D qRT-PCR and Western blot were employed to evaluate the expression of SLC7A11, GPX4 and COX2 in cells treated as indicated in the presence of erastin. Production of (E) ROS, (F) MDA and (G) GSH were measured in cells treated as indicated in the presence of erastin. H Intracellular iron level in treated cells was determined by fluorescent indicator PGSK. The mean ± SD in the graph shows the relative levels from three replicates. *p < 0.05, **p < 0.01.