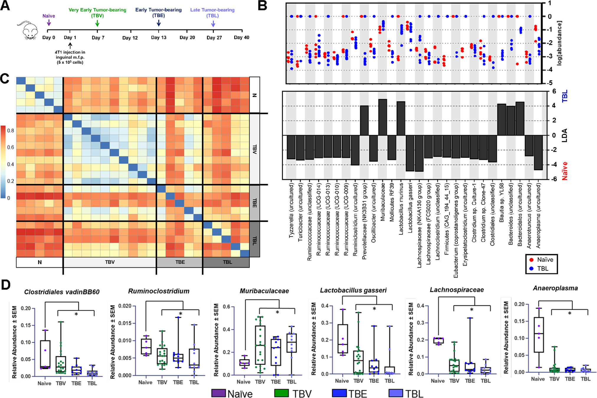
Fig. 1: Progression of 4T1 mammary tumor development and progression induces changes within the fecal microbiome.

A Schematic of the designated stages and timepoints for 4T1 tumor development. B LEfSe (effect size) analysis results comparing naive with late tumor-bearing at the species level (bottom) alongside the abundance of the species (top). Each symbol represents an individual sample. C Heatmap representing Bray-Curtis dissimilarity matrix of fecal samples from N, TBV, TBE, and TBL mice. D Bar plots of the fold change of relevant top species found to be significantly altered between the naive and tumor-bearing samples. Error bars represent + /− SEM. N naive; TBV very early tumor-bearing; TBE early tumor-bearing; TBL late tumor-bearing; *p < 0.05.