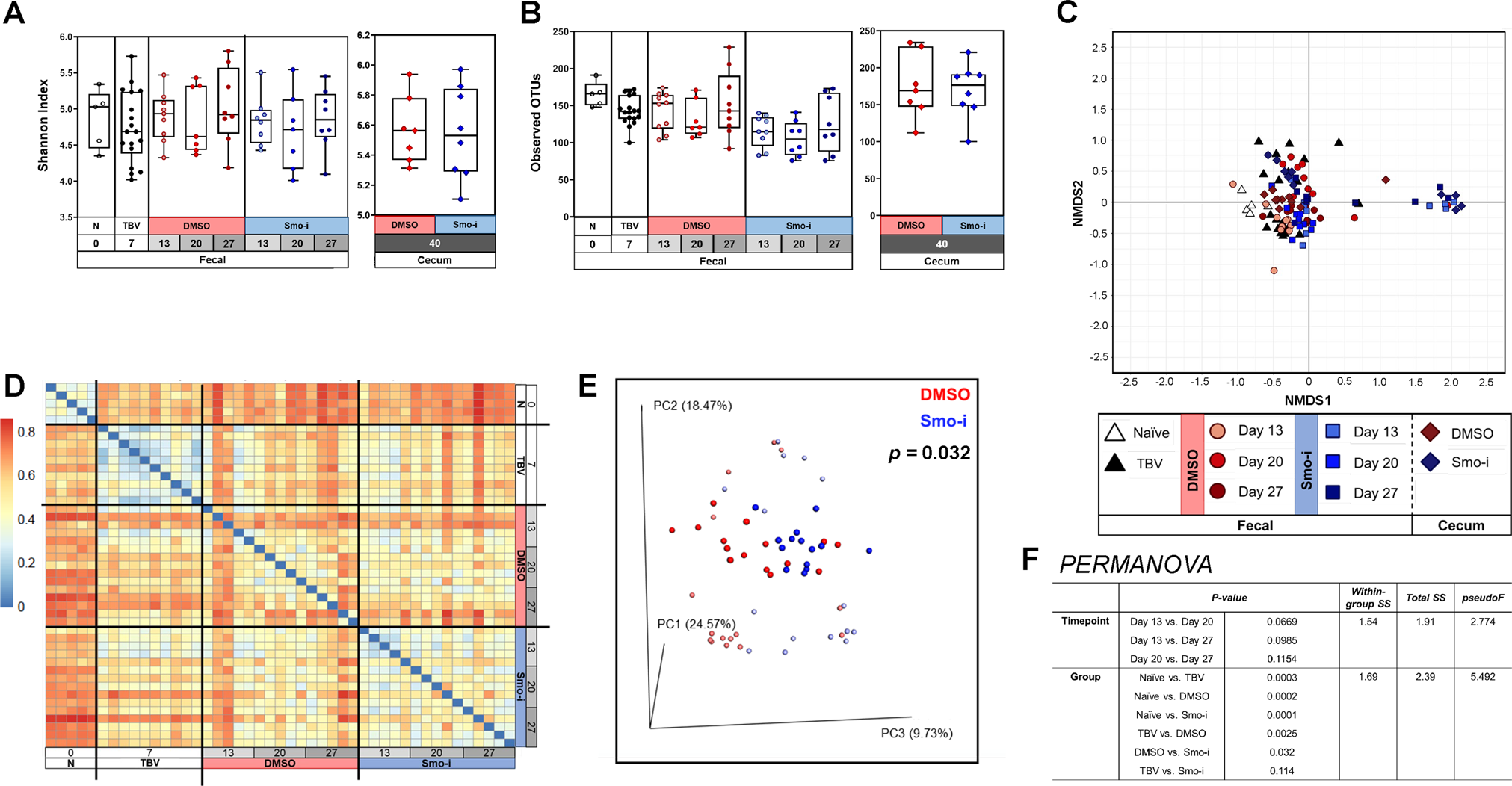
Fig. 3: Hh inhibition alters the α and β diversity of the fecal and cecal microbiota.

A Shannon diversity index and B observed OTUs of the fecal and cecal microbiota of naive, very early tumor-bearing (non-treated), vehicle control, and Smo-i-treated 4T1 mice are shown to represent α diversity. Symbols represent individual mice, and the box-and-whisker plots represent the minimum and maximum values. C NMDS plot of Bray-Curtis indices of the fecal (triangles, circles, and squares) and cecal (diamonds) microbiota between groups with a stress value of 0.2. D Heatmap representing the Bray-Curtis dissimilarity matrix between fecal samples (n = 45). The β diversity is illustrated by a heatmap of Bray-Curtis dissimilarity distances. E A principal coordinate analysis of fecal and cecal samples (n = 105) by treatment group using Bray-Curtis distances. Dark red and dark blue representing DMSO and Smo-i treatment from experiment 1, and light blue and light red representing DMSO and Smo-i treatment from experiment 2. F Summary of PERMANOVA analysis with p and pseudoF values between vehicle control and Smo-i groups, as well as between timepoints. **p < 0.01, *p < 0.05.