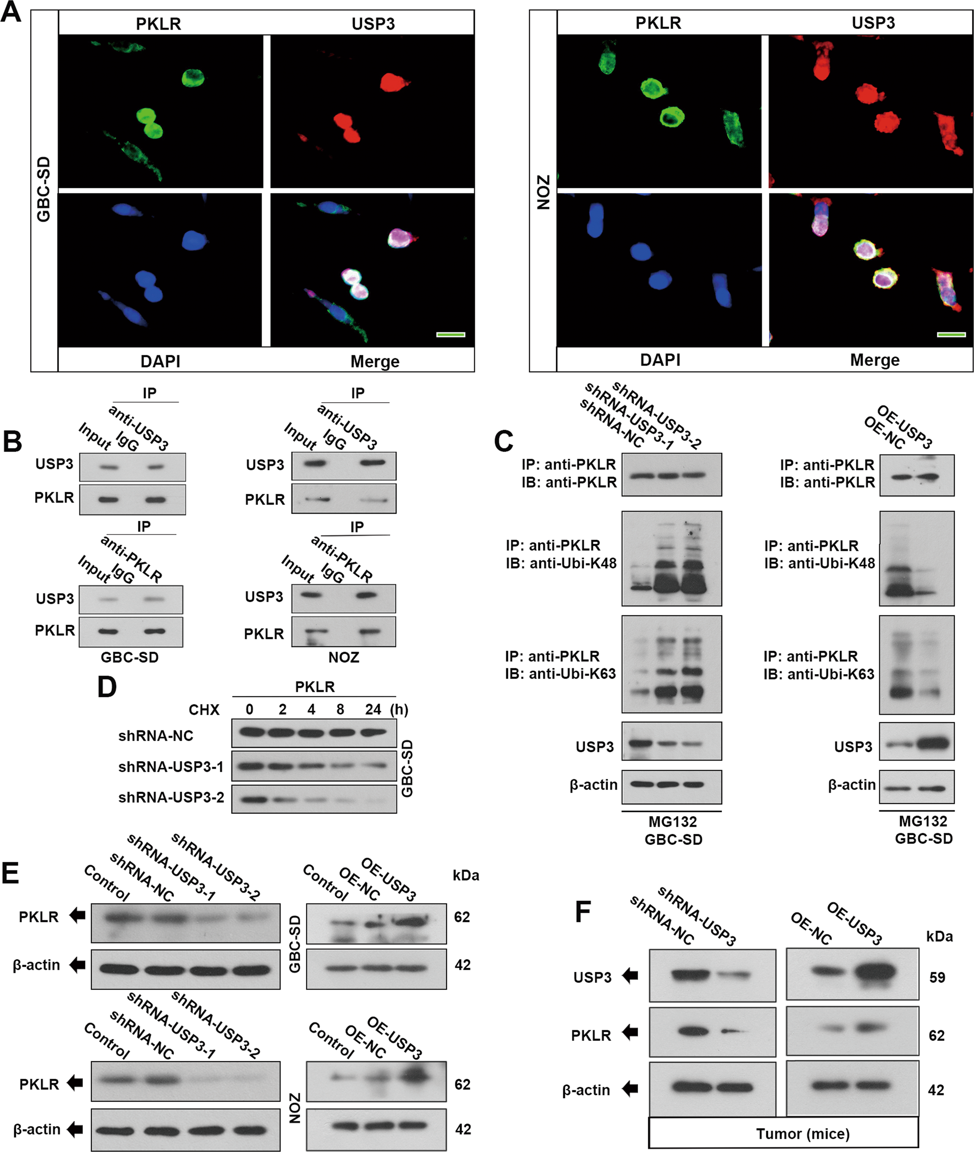
Fig. 4: USP3 regulates the ubiquitination and stability of PKLR in GBC cells.

A Double fluorescence staining for USP3 and PKLR in GBC-SD and NOZ cells, with the nuclei counterstained with DAPI. Scale bars represent 25 μm. B The protein of GBC-SD and NOZ cells was immunoprecipitated by an anti-USP3 or anti-PKLR antibody. C OE-USP3 or shRNA-USP3-1/2 was transfected into GBC-SD cells for 48 h. After treatment with 20 mM/L MG132 for 6 h, PKLR was immunoprecipitated with anti-PKLR antibody, and the polyubiquitination of PKLR was examined by western blot using anti-ubiquitin (K48 and K63). D GBC-SD cells were pretreated with CHX 10 μg/mL for 0, 2, 4, 8, and 24 h. Cell lysates were analyzed by western blot. E The protein expression level of PKLR in GBC-SD and NOZ cells. (F) The protein expression level of PKLR and USP3 in tumor tissues of mice.