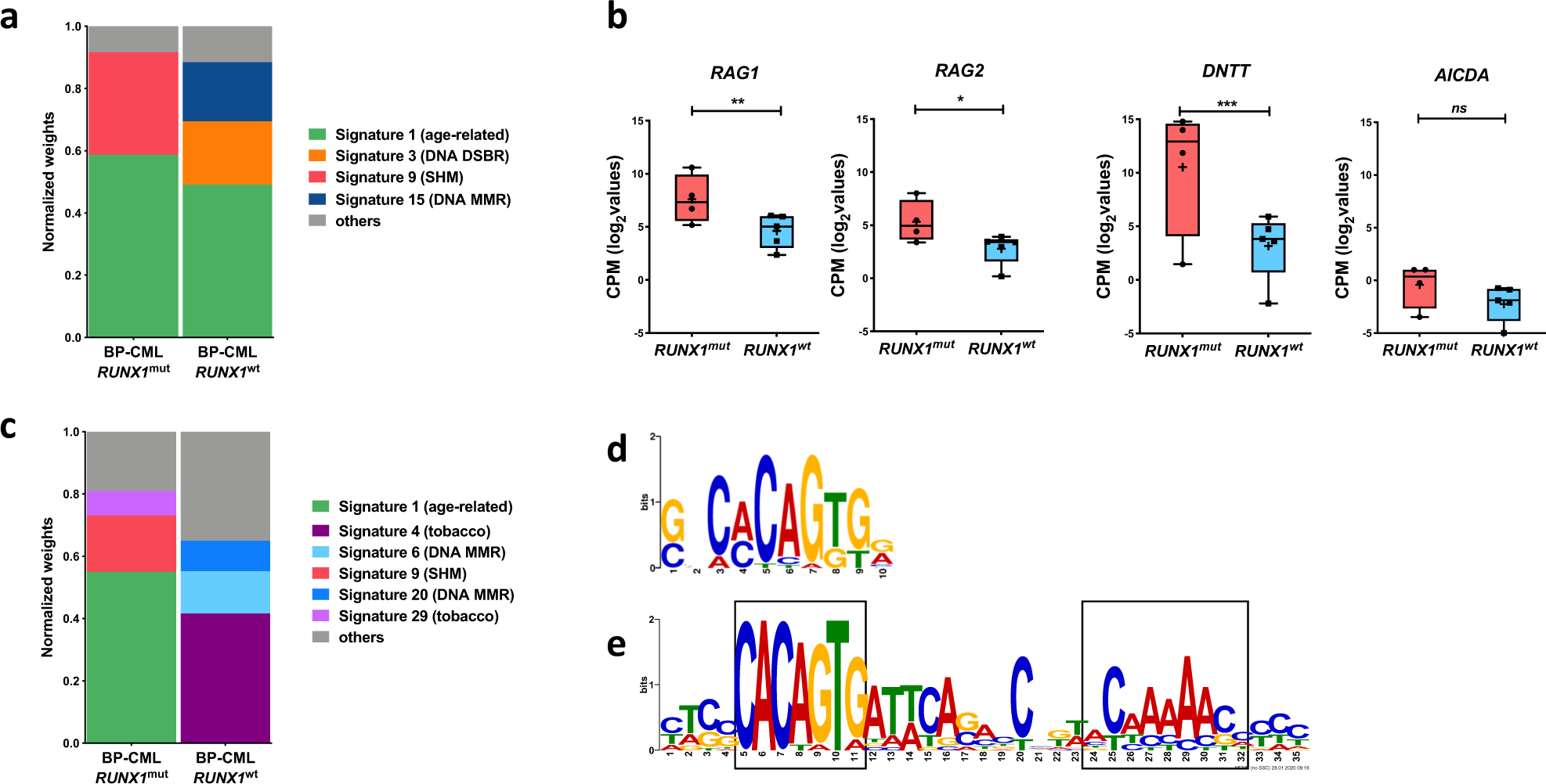
Fig. 2: Cancer signatures and mutation loads of RUNX1mut patients highlight the contribution of AID/RAG pathway to mutagenesis.

a Normalized weights of trinucleotide signatures in four RUNX1mut BP and four RUNX1wt patients highlighted the major contribution of signature-9 (related to AID/RAG pathway) in RUNX1mut BP patients. Weights of the three most frequent signatures (if applicable) in each cancer type are shown across cancers as separate signatures. Total weight of all other signatures is shown under the category “other.” b Expression levels (CPM log2 values) of RAG1, RAG2, and DNTT genes are significantly higher in RUNX1mut patients compared with RUNX1wt patients (*p < 0.05, **p < 0.01, ***p < 0.005, two-tailed student’s test). c Normalized weights of trinucleotide signatures from combined data including 7 RUNX1mut and 13 RUNX1wt BP-CML patients underscored the association of signature-9 with RUNX1mut in BP-CML patients. Weights of the three most frequent signatures in each cancer type are shown across cancers as separate signatures. Total weight of all other signatures is shown under the category “other.” d RAG-RSS heptamer sequence identified by agnostic motif search using MEME in 23/32 breakpoints in RUNX1mut BP (E value = 1.7 × 10–14) and in 16/39 breakpoints in RUNX1wt patients (E value = 1.4 × 10–14) within 20 bp of breakpoint junctions. e RAG canonical RSS, heptamer, and nanomer sequences (in boxes) separated by 12-bp spacer, identified by agnostic motif search using MEME in 16/32 breakpoints in RUNX1mut BP within 100 bp of breakpoint junctions (E value = 8.0 × 10–46).