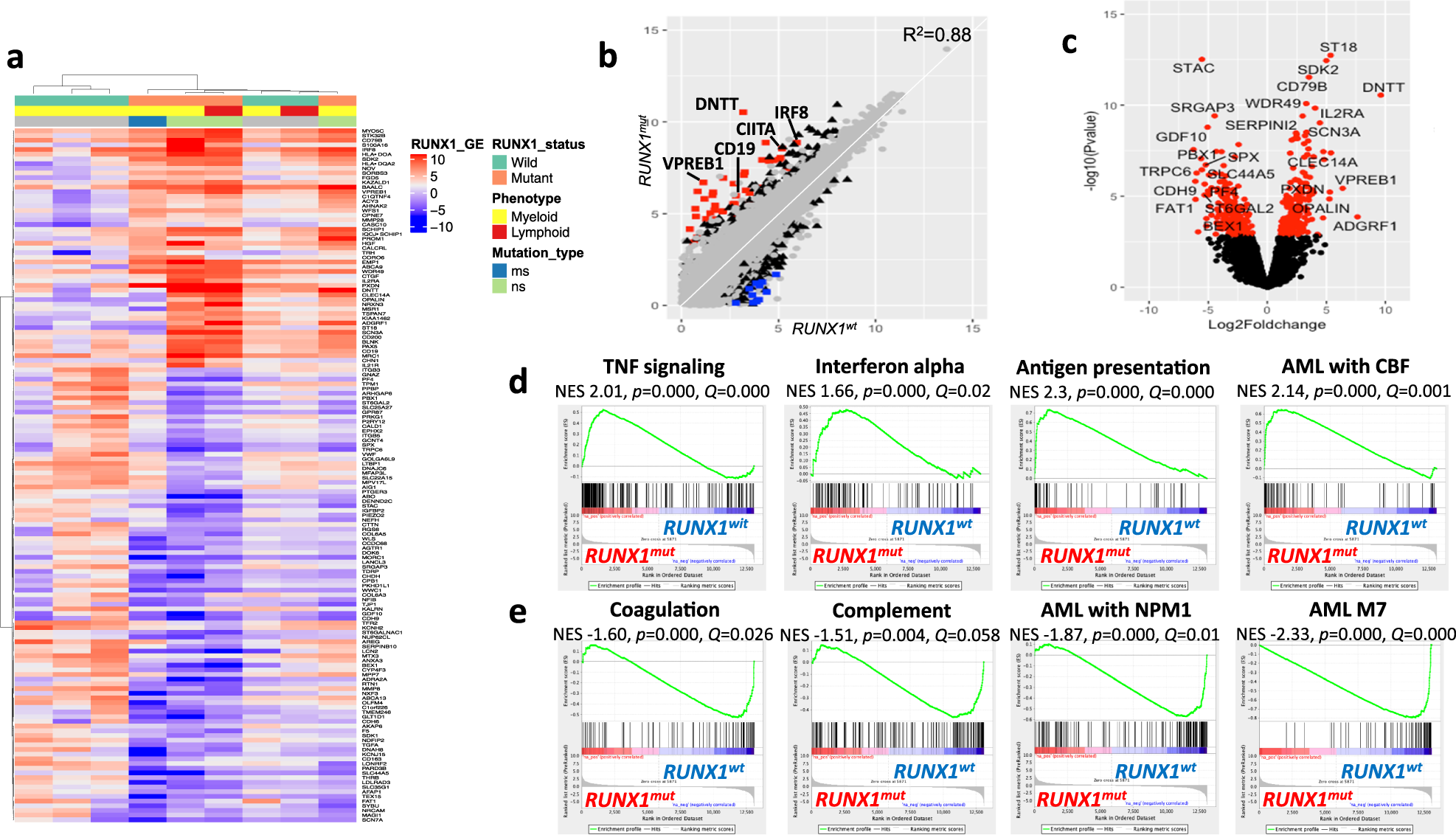
Fig. 3: Transcriptional profiling of BP-CML patients demonstrate upregulation of stem cell and lymphoid markers, interferon signaling, and dysregulation of immune-related pathways in RUNX1mut BP-CML patients.

a Heatmap of top statistically differentially expressed genes (Q < 0.05, two-tailed student’s test) correlating with RUNX1 mutations with absolute logFC > 3. Fading blue colors indicate downregulation of the gene in the sample and red its upregulation relative to the mean expression of the genes across all samples. Explanatory tracks from top to bottom show RUNX1 status, blast phenotype, and mutation type. Clustering was performed for both genes and samples using the Euclidean distance and Ward linkage method. b Correlation of expression levels of all protein-coding genes between RUNX1mut and RUNX1wt subsets. Each gene is represented by a gray dot. Significantly differentially expressed genes (Bayesian statistical test, Q < 0.05) are represented by black triangles. Red and blue squares represent the top 50 upregulated and downregulated genes, respectively (Pearson correlation R2 = 0.88). c Volcano plot of protein-coding genes between RUNX1mut (right) and RUNX1wt (left). Each gene is represented by a black dot, and significant differentially expressed genes (Q < 0.05, Bayesian statistical test) are colored red. d GSEA of TNF, IFN-alpha, IFN-gamma, and CBF-AML pathways upregulated in RUNX1mut compared with RUNX1wt patients. e GSEA of coagulation, complement, NPM1mut-AML, and AML-FAB M7 pathways downregulated in RUNX1mut compared with RUNX1wt patients.