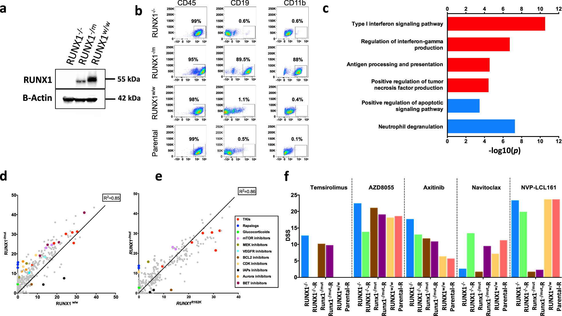
Fig. 5: RUNX1 CRISPR-edited CML cell lines show transcriptional reprogramming and DSRT profiles similar to changes in RUNX1-mut BP-CML patients.

a Western plot of RUNX1 protein confirm efficient CRISPR-editing where RUNX1−/− cell line shows complete loss of RUNX1 protein and RUNX1−/mut cell line reduction of RUNX1 protein level compared with control. b Flow cytometry plot of CRISPR-edited and control cell lines. RUNX1−/mut cell line shows induced phenotypic changes with expression of CD19 and CD11b in contrast to RUNX1−/− and control lines. c Depiction of molecular pathways with significant altered expression between RUNX1−/mut and RUNX1wt/wt cell lines using the top differentially expressed genes with >2 log foldchange (the top 300 upregulated and the top 300 downregulated genes). The red bars are upregulated pathways and blue bars downregulated pathways. The analysis highlighted the reprogramming of expression of genes similar to RUNX1-mut BP-CML patients’ profiles related to IFN, TNF, and antigen presentation pathways. Full lists of differentially expressed genes and enriched pathways are listed in Supplementary Table 9. d Correlation of DSS scores between RUNX1−/mut and RUNX1wt/wt cell lines, highlighting acquired sensitivity to (AZD8055, temsirolimus), MEK- (gedatolisib, cobimetinib), CDK- (SNS-032, AT7519), BET- (JQ1, birabresib), and VEGFR- (axitinib) inhibitors and resistance to XIAP inhibitors (NVP-LCL-161, AT-406). e Correlation of DSS scores between RUNX1R162K (representing RUNX1 missense mutation) and RUNX1−/mut (representing RUNX1 nonsense mutation) cell lines, highlighting differential activity of mTOR-, MEK- inhibitors (more active in nonsense mutated line), and BCL2 inhibitor (navitoclax is more active in missense mutated cell lines), similar to patient-derived primary cells. f Comparison of drug responses of Baf3-BCR-ABL1 CRISPR-edited (RUNX1−/−, RUNX1−/mut, RUNX1wt/wt) and parental cell lines to selected active agents temsirolimus, AZD8055 (mTOR inhibitors), axitinib (VEGFR inhibitor), navitoclax (BCL2 inhibitor), and NVP-LCL-161 (XIAP inhibitor). The bar height represents DSS scores. R indicates induced re-expression of wild-type RUNX1 gene. Acquired drug activities in RUNX1−/− line were lost with RUNX1 re-expression (e.g., mTOR and VEGFR inhibitor differential activities), but not in RUNX1−/mut cell line where the mutant RUNX1 is driving the drug sensitivities (e.g., NVP-LCL-161 resistance).