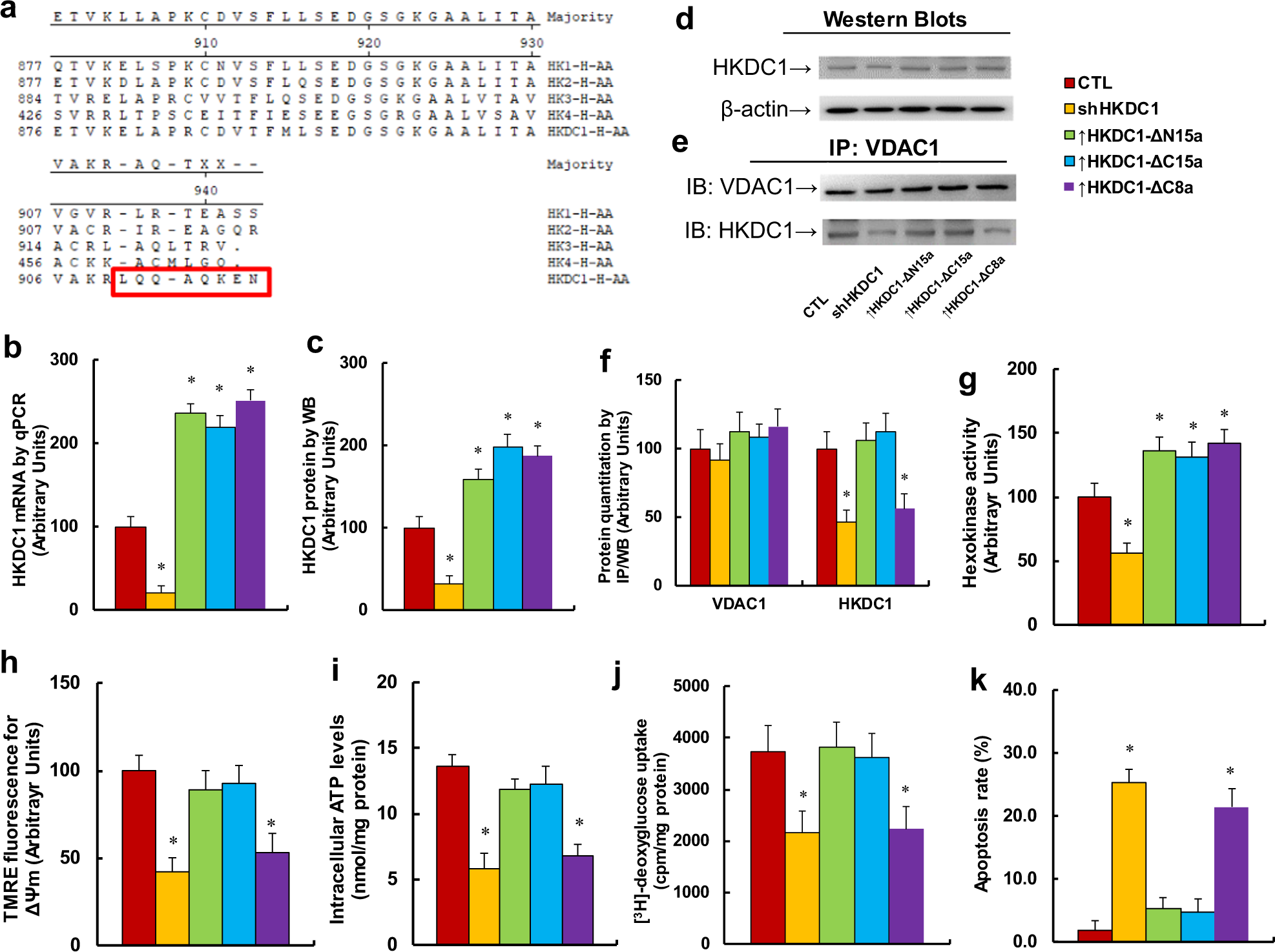
Fig. 2: Overexpression of the last eight amino acids of HKDC1 at the C-terminal truncate (↑HKDC1-Δc8a) suppresses tumor growth in ENKTL cells.

a The amino acid (aa) sequence alignment for five human hexokinase isoforms. b–k The SNK6 cells were either infected by empty lentivirus control (CTL), HKDC1 knockdown lentivirus (shHKDC1), or expression lentivirus for the last 15 aa of HKDC1 at the N-terminal truncate (↑HKDC1-ΔN15a) the last 15 aa of HKDC1 at the C-terminal truncate (↑HKDC1-ΔCN15a), or the last eight aa of HKDC1 at the C-terminal truncate (↑HKDC1-ΔC8a). The cells were used for biomedical analysis. b mRNA analysis for HKDC1, n = 4. c Quantitation of HKDC1 protein by western blots, n = 5. d Representative picture for c. e Representative picture for IP/WB analysis. f Quantitation of IP/WB analysis for HKDC1/VDAC1 binding, n = 5. g Hexokinase activity assay, n = 5. h Mitochondrial membrane potential (ΔΨm), n = 5. i Intracellular ATP levels, n = 5. j [3H]-deoxyglucose uptake, n = 5. k Apoptosis analysis by TUNEL assay, n = 4. *P < 0.05, vs CTL group. Data were expressed as mean ± SEM.