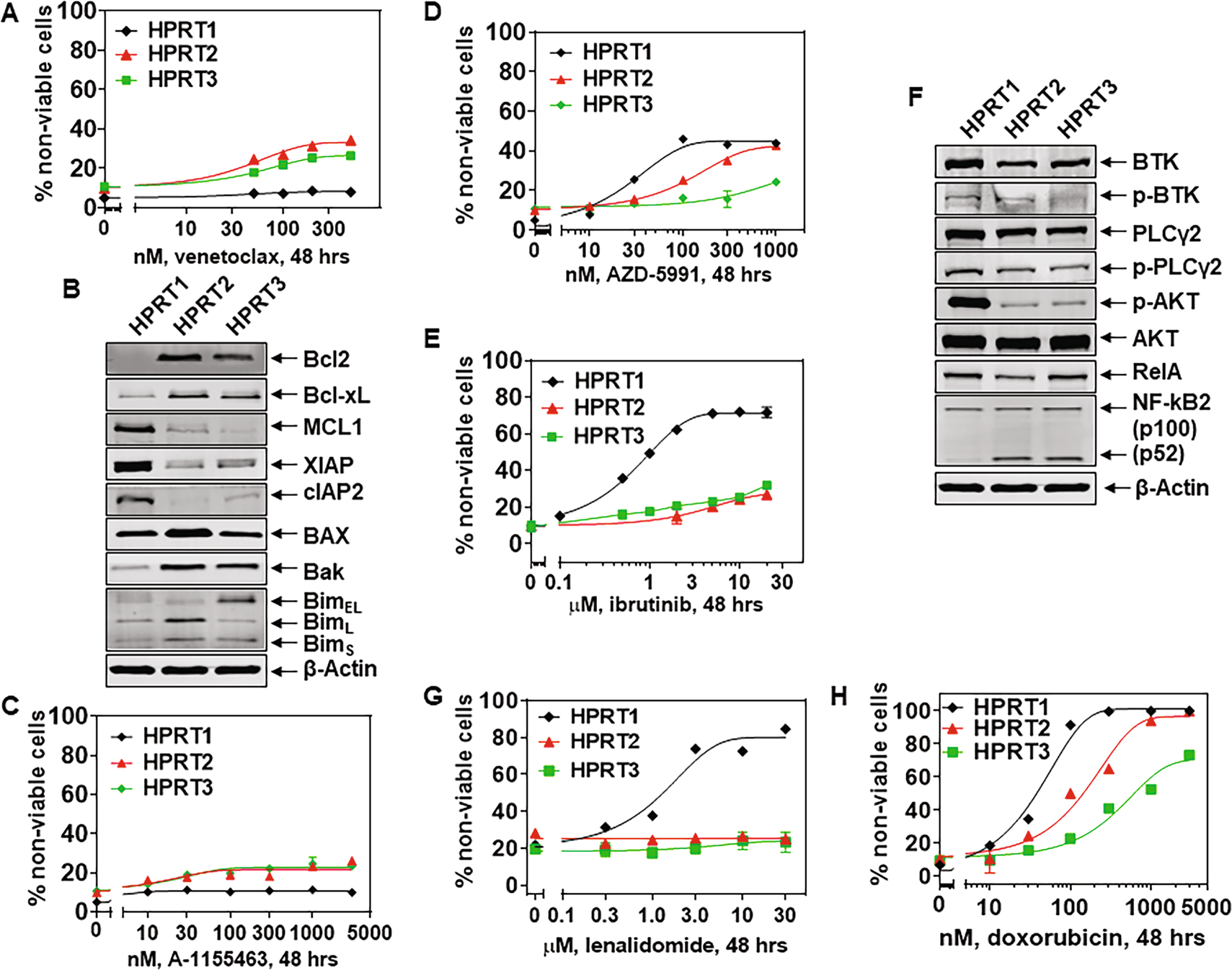
Fig. 3: RT-DLBCL cells exhibit a diverse range of sensitivity to venetoclax, ibrutinib, lenalidomide, and doxorubicin.

A RT-DLBCL cells were treated with the indicated concentrations of BCL2 inhibitor venetoclax, for 48 h. At the end of treatment, cells were washed with 1× PBS and stained with To-Pro-3 iodide. The % of non-viable cells was determined by flow cytometry. Mean of three experiments ± SEM. B Expression levels of BCL2 family proteins in HPRT1, HPRT2, and HPRT3 cells. The expression levels of β-Actin in the lysates served as the loading control. C–E RT-DLBCL cells were treated with the indicated concentrations of Bcl-xL-specific inhibitor A-1155463, MCL1 inhibitor AZD-5991, or ibrutinib, for 48 h. At the end of treatment, cells were washed with 1× PBS and stained with To-Pro-3 iodide. The % of non-viable cells was determined by flow cytometry. Mean of three experiments ± SEM. F Expression levels of B-cell receptor pathway proteins in HPRT1, HPRT2, and HPRT3 cells. The expression levels of β-Actin in the lysates served as the loading control. G–H RT-DLBCL cells were treated with the indicated concentrations of lenalidomide or doxorubicin for 48 h. At the end of treatment, cells were washed with 1× PBS and stained with To-Pro-3 iodide. The % of non-viable cells was determined by flow cytometry. Mean of three experiments ± SEM.