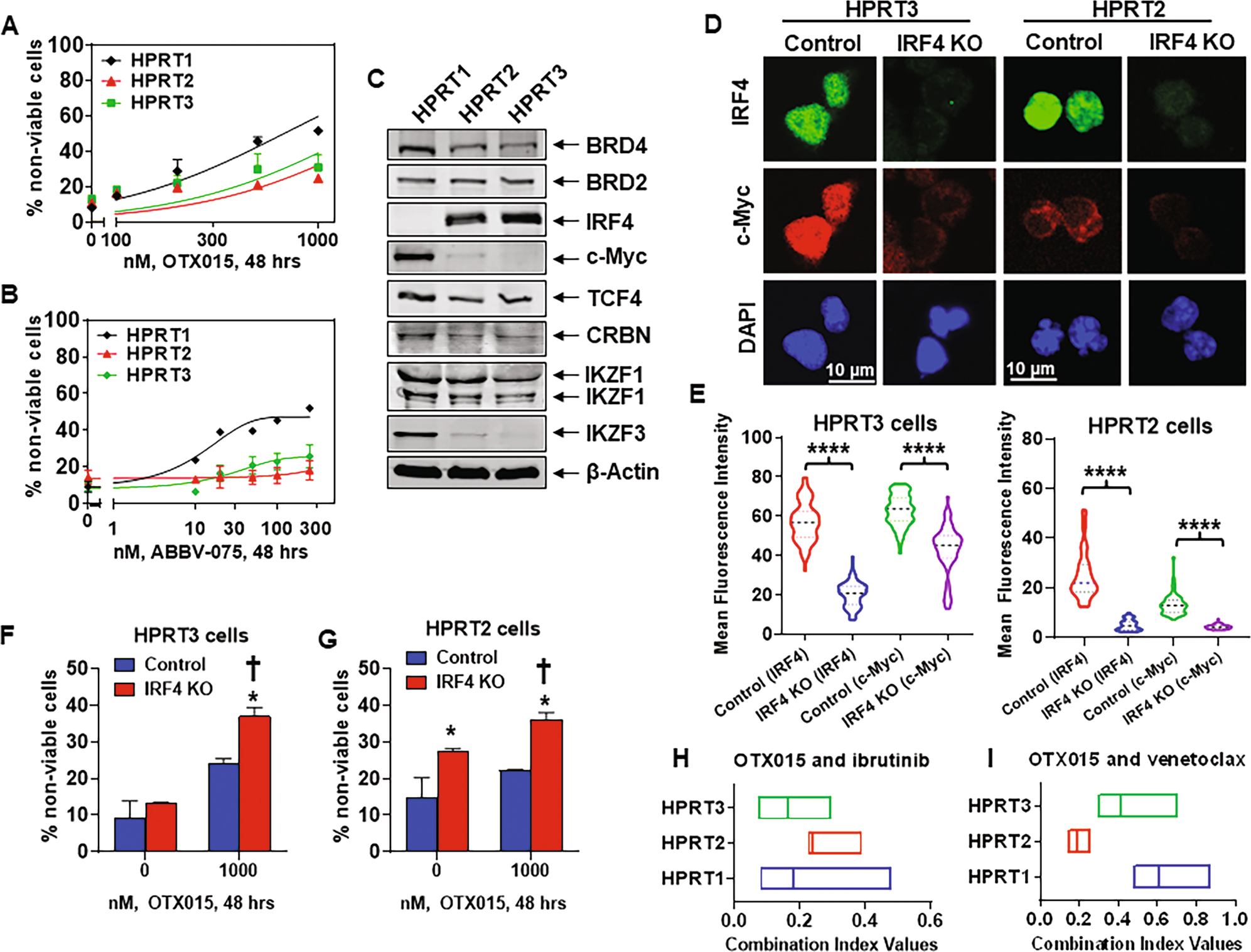
Fig. 4: Knockout of IRF4 depletes c-Myc and increases sensitivity of HPRT3 and HPRT2 cells to OTX015, and co-treatment with BET inhibitor and ibrutinib or venetoclax exerts synergistic lethal activity in RT-DLBCL cells.

A, B RT-DLBCL cells were treated with the indicated concentrations of OTX015 or ABBV-075 for 48 h. At the end of treatment, cells were washed with 1× PBS and stained with To-Pro-3 iodide. The % of non-viable cells was determined by flow cytometry. Mean of three experiments ± SEM. C Expression levels of BET proteins, IRF4, c-Myc and TCF4 in HPRT1, HPRT2, and HPRT3 cells. The expression levels of β-Actin in the lysates served as the loading control. D HPRT3 and HPRT2 cells were transfected with RNP complexes (sgNeg (Control) or 2 IRF4 sgRNAs (IRF4 KO) + recombinant Cas9) using an Amaxa Nucleofector II device. RT-DLBCL cells were cultured on a monolayer of HS5 cells for 5 days. At the end of treatment, cells were cytospun onto glass slides, fixed, permeabilized, and incubated with anti-IRF4 or anti-c-Myc antibody. Cells were washed with 1× PBS, then Alexa 488 or Alexa 594-conjugated secondary antibodies were added. Nuclei were stained with DAPI. Slides were treated with anti-fade reagent and mounting media to affix coverslips. Images were obtained by confocal microscopy. Original magnification is ×60. Scale bar indicates 10 microns. E Mean fluorescence intensity of IRF4 and c-Myc expression in HPRT3 and HPRT2 cells from two independent experiments transfected as in (D) and imaged by confocal microscopy. F–G HPRT3 and HPRT2 cells were transfected as in (D), and incubated on HS5 cells for 72 h. Following this, cells were plated and treated with OTX015 for 48 h. At the end of treatment, cells were washed with 1× PBS and stained with To-Pro-3 iodide. The % of To-Pro-3 iodide-positive, non-viable cells was determined by flow cytometry. *Indicates values that are significantly greater in HPRT3 or HPRT2 cells transfected with IRF4 sgRNAs and treated with OTX015 than cells transfected with sgNeg (Control) and treated with OTX015 determined by two-tailed, unpaired t-test. †Indicates values significantly greater in OTX015-treated cells transfected with IRF4 sgRNAs (IRF4 KO) than untreated cells determined by two-tailed, unpaired t-test. H, I RT-DLBCL cells were treated with OTX015 (dose range: 250–1000 nM) and ibrutinib (dose range: 2–10 µM) or venetoclax (dose range: 20–500 nM) for 48 h. The % non-viable cells was determined by flow cytometry. Combination index (CI) values were calculated with CompuSyn and boxplots were generated with GraphPad V8. CI values <1.0 indicate a synergistic interaction of the two agents.