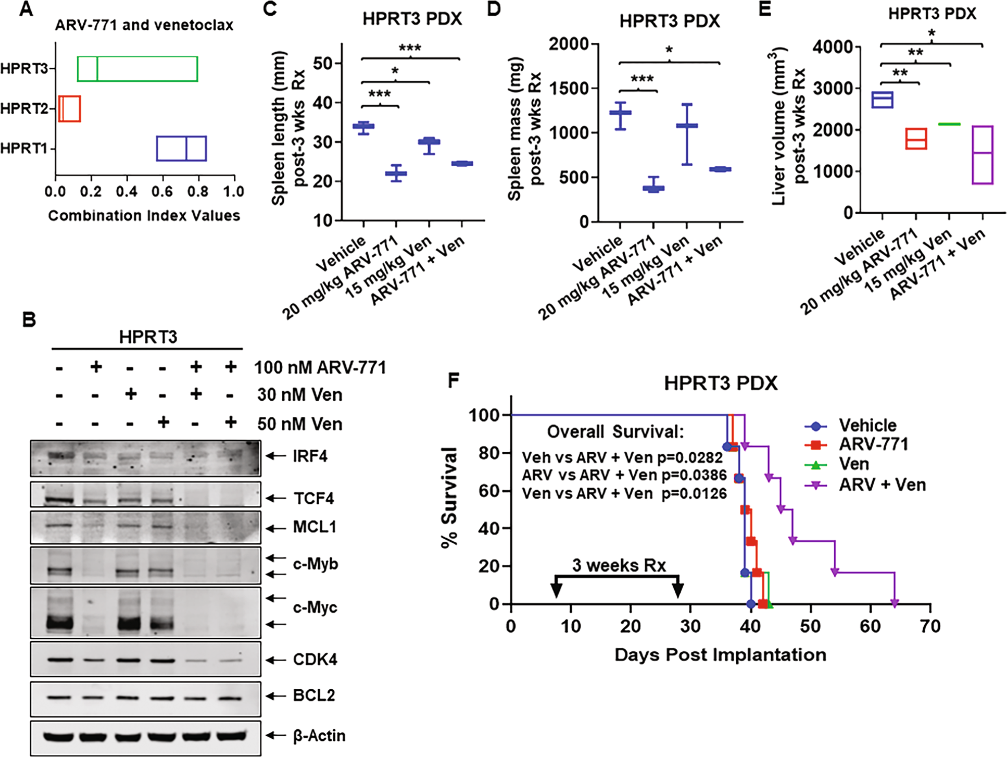
Fig. 6: Co-treatment with ARV-771 and venetoclax (ABT-199) reduces lymphoma burden in the spleen and liver as well as significantly improves survival of NSG mice engrafted with clonally-related HPRT3-DLBCL cells.

A RT-DLBCL cells were treated with ARV-771 (dose range: 20–250 nM) and venetoclax (dose range: 20–100 nM) for 48 h. The % of non-viable cells was determined by flow cytometry. Combination index (CI) values were calculated with CompuSyn and boxplots were generated with GraphPad V8. CI values <1.0 indicate a synergistic interaction of the two agents. B HPRT3 cells were treated with ARV-771 and venetoclax (Ven) as indicated for 24 h. At the end of treatment, total cell lysates were prepared and immunoblot analyses were conducted. The expression levels of β-Actin in the cell lysates served as the loading control. C, D. HPRT3 cells were engrafted into NSG mice by lateral tail-vein injection. Following documentation of engraftment, mice were treated with ARV-771 and venetoclax (Ven), as indicated for 3 weeks. Mice were sacrificed and spleen length and spleen mass were determined. *p < 0.05; ***p < 0.005 as determined by two-tailed, unpaired t-test. E HPRT3 cells were engrafted into NSG mice by lateral tail-vein injection. Following documentation of engraftment, mice were treated with ARV-771 and venetoclax (Ven) as indicated for 3 weeks. Mice were imaged by MRI to document effects of treatment on liver volume. *p < 0.05; **p < 0.01 as determined by two-tailed, unpaired t-test. F Kaplan–Meier survival plot of NSG mice treated with 20 mg/kg of ARV-771 and/or 15 mg/kg venetoclax for 3 weeks. Significant differences in overall survival between the vehicle and treated mice were determined by Mantel–Cox log rank test.