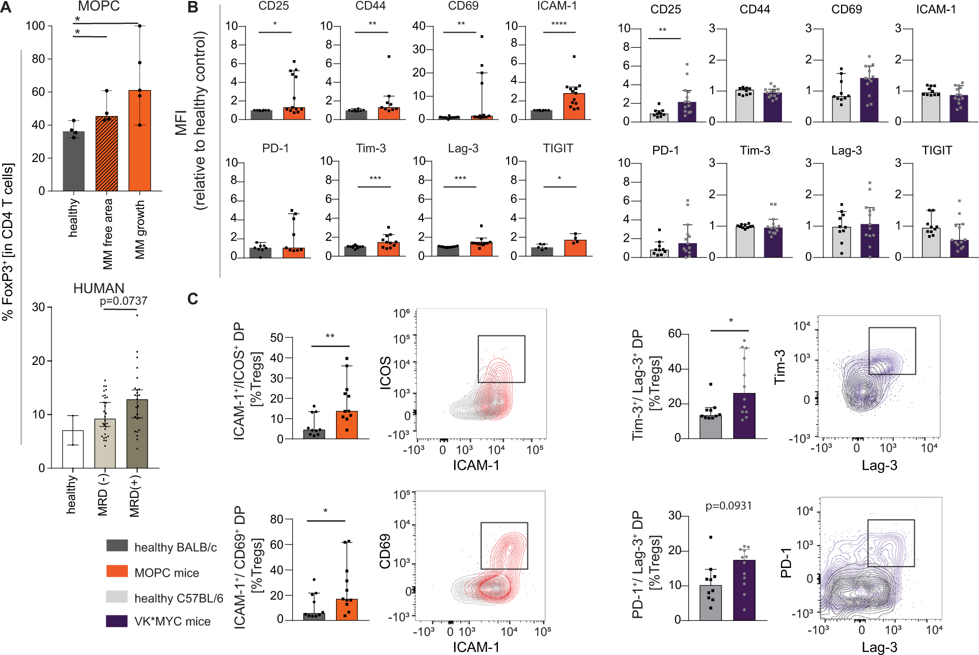
Fig. 1: Tregs are highly abundant in areas of myeloma tumor growth and display an activated phenotype.

A Frequency of Tregs was highest in mice with MOPC-MM in areas of tumor growth (n = 3–4, determined with immune fluorescence microscopy, cells were counted manually using ImageJ), and in bone marrow aspirates of MRD positive (n = 25) myeloma patients, compared to patients in complete remission (MRD negative) (n = 30), n = 2 healthy controls (determined with flow cytometry). B Change of mean fluorescence intensity of activation marker on Tregs from the BM of MOPC-MM mice (orange) or VK*MYC-MM mice (violet) relative to respective healthy controls (grey) analyzed by flow cytometry. Tregs from the BM of MOPC-MM mice (left) had significantly elevated levels of the T-cell activation markers CD25, CD44, CD69, and ICAM-1 whereas Tregs from VK*MYC mice had elevated levels of CD25. Tregs from MOPC-MM model upregulated the co-inhibitory receptors Tim-3, Lag-3, and TIGIT. C Double positive Tregs for ICOS/ICAM-1 and CD69/ICAM-1 increased in MOPC-MM. Double positive Tregs for Tim-3/Lag-3 and PD-1/Lag-3 emerged in the VK*MYC model. Median ± 95% CI of n = 5–13 mice, Mann–Whitney test *P ≤ 0.05, **P ≤ 0.01, ***P ≤ 0.001, and ****P ≤ 0.0001.