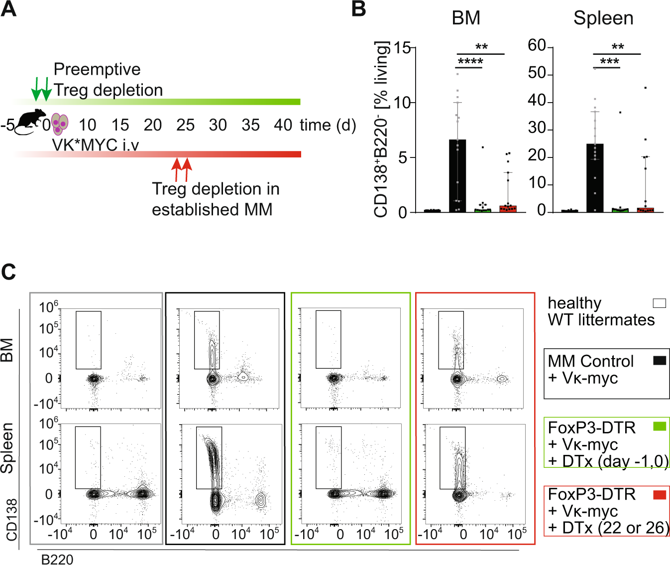
Fig. 3: Tregs prevent an effective anti-tumor response in the VK*MYC-model.

A Experimental set-up: VK*MYC cells were injected (i.v.) into B6a.FoxP3.Luci.DTR transgenic mice and Tregs were depleted by administration of diphtheria toxin (DTx) (20 ng/g body weight) on either day −1/0 prior to (green n = 13) or on two consecutive days between day 22 and 26 after VK*MYC injection (red n = 15). MM control mice were both WT littermates and B6a.FoxP3.Luci.DTR mice receiving either DTx or PBS (black n = 15). Tumor burden was determined at the end of experiment in BM and spleen with flow cytometry. B Quantification of CD138+B220− cells within living mice. C Representative plots are shown (Median ± 95% CI of n = 10–15 mice). Mann–Whitney test: *P ≤ 0.05, **P ≤ 0.01, ***P ≤ 0.001.